WARNING:
JavaScript is turned OFF. None of the links on this concept map will
work until it is reactivated.
If you need help turning JavaScript On, click here.
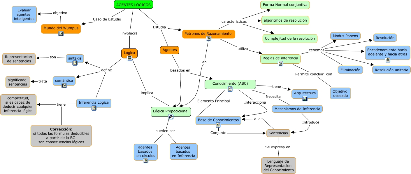
Este Cmap, tiene información relacionada con: agentes logicos, Conocimiento (ABC) Necesita Mecanismos de Inferencia, Patrones de Razonamiento características algoritmos de resolución, Lógica implica Lógica Propocicional, Sentencias a la Base de Conocimientos, Lógica define semántica, Reglas de inferencia Permite concluir con Objetivo deseado, Patrones de Razonamiento en Lógica Propocicional, sintaxis son Representacion de sentencias, Mundo del Wumpus objetivo Evaluar agentes inteligentes, Reglas de inferencia tenemos Resolución, Patrones de Razonamiento características Complejitud de la resolución, Conocimiento (ABC) tiene Arquitectura, Reglas de inferencia tenemos Eliminación, Patrones de Razonamiento características Forma Normal conjuntiva, Reglas de inferencia tenemos Modus Ponens, Sentencias Se expresa en Lenguaje de Representacion del Conocimiento, Inferencia Logica tiene completitud, si es capaz de deducir cualquier inferencia lógica, Mecanismos de Inferencia Introduce Sentencias, Agentes Basados en Lógica Propocicional, Lógica define sintaxis