WARNING:
JavaScript is turned OFF. None of the links on this concept map will
work until it is reactivated.
If you need help turning JavaScript On, click here.
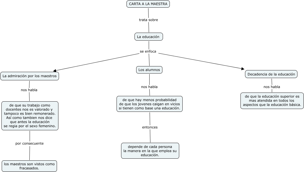
Este Cmap, tiene información relacionada con: carta a la maestra, de que su trabajo como docentes nos es valorado y tampoco es bien remonerado. Así como tambien nos dice que antes la educación se regia por el sexo femenino. por consecuente los maestros son vistos como fracasados., CARTA A LA MAESTRA trata sobre La educación, La educación se enfoca Decadencia de la educación, La educación se enfoca La admiración por los maestros, La educación se enfoca Los alumnos, de que hay menos probabilidad de que los jovenes caigan en vicios si tienen como base una educación. entonces depende de cada persona la manera en la que emplea su educación., La admiración por los maestros nos habla de que su trabajo como docentes nos es valorado y tampoco es bien remonerado. Así como tambien nos dice que antes la educación se regia por el sexo femenino., Decadencia de la educación nos habla de que la educación superior es mas atendida en todos los aspectos que la educación básica., Los alumnos nos habla de que hay menos probabilidad de que los jovenes caigan en vicios si tienen como base una educación.