WARNING:
JavaScript is turned OFF. None of the links on this concept map will
work until it is reactivated.
If you need help turning JavaScript On, click here.
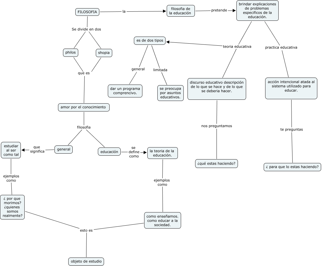
Este Cmap, tiene información relacionada con: filosofia, es de dos tipos general dar un programa comprencivo., filosofia de la educación pretende brindar explicaciones de problemas especificos de la educación., educación se define como la teoria de la educación., shopia que es amor por el conocimiento, es de dos tipos limitada se preocupa por asuntos educativos., como enseñamos. como educar a la sociedad. esto es objeto de estudio, acción intencional atada al sistema utilizado para educar. te preguntas ¿ para que lo estas haciendo?, FILOSOFIA la filosofia de la educación, discurso educativo descripción de lo que se hace y de lo que se deberia hacer. nos preguntamos ¿qué estas haciendo?, brindar explicaciones de problemas especificos de la educación. teoria educativa discurso educativo descripción de lo que se hace y de lo que se deberia hacer., ¿ por que morimos? ¿quienes somos realmente? esto es objeto de estudio, FILOSOFIA Se divide en dos shopia, brindar explicaciones de problemas especificos de la educación. teoria educativa es de dos tipos, amor por el conocimiento filosofia educación, FILOSOFIA Se divide en dos philos, estudiar al ser como tal ejemplos como ¿ por que morimos? ¿quienes somos realmente?, general que significa estudiar al ser como tal, la teoria de la educación. ejemplos como como enseñamos. como educar a la sociedad., brindar explicaciones de problemas especificos de la educación. practica educativa acción intencional atada al sistema utilizado para educar., amor por el conocimiento filosofia general