WARNING:
JavaScript is turned OFF. None of the links on this concept map will
work until it is reactivated.
If you need help turning JavaScript On, click here.
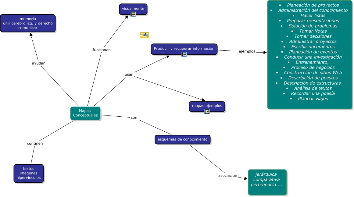
Este Cmap, tiene información relacionada con: mapas mentales, esquemas de conocimiento asociación jerárquica comparativa pertenencia...., Mapas Conceptuales ayudan memoria unir cerebro izq. y derecho comunicar, Mapas Conceptuales usan Producir y recuperar información, Mapas Conceptuales funcionan visualmente, Producir y recuperar información ejemplos • Planeación de proyectos • Administración del conocimiento • Hacer listas • Preparar presentaciones • Solución de problemas • Tomar Notas • Tomar decisiones • Administrar proyectos • Escribir documentos • Planeación de eventos • Conducir una investigación • Entrenamiento, • Proceso de negocios • Construcción de sitios Web • Descripción de puestos • Descripción de estructuras • Análisis de textos • Recordar una poesía • Planear viajes, Mapas Conceptuales usan mapas ejemplos, Mapas Conceptuales continen textos imagenes hipervínculos, Mapas Conceptuales son esquemas de conocimiento