WARNING:
JavaScript is turned OFF. None of the links on this concept map will
work until it is reactivated.
If you need help turning JavaScript On, click here.
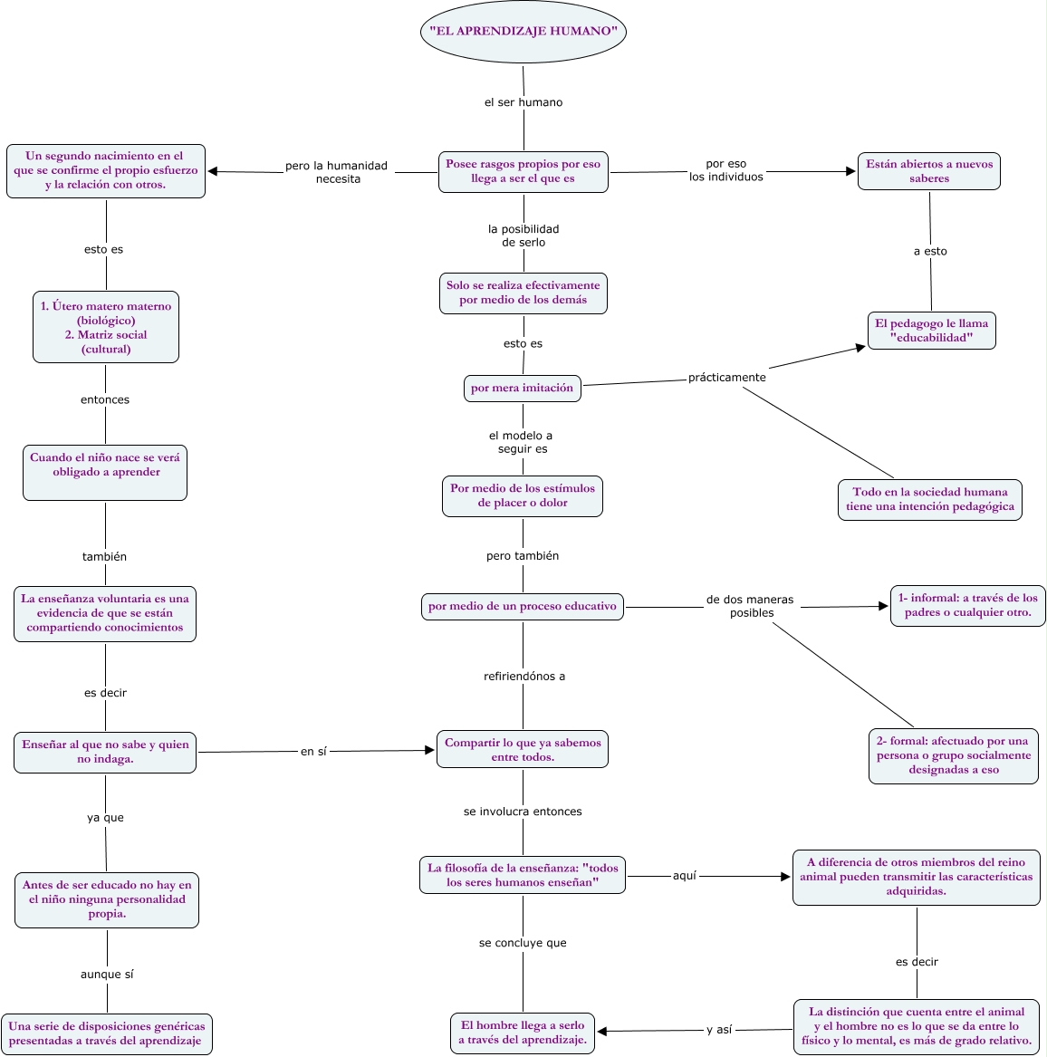
Este Cmap, tiene información relacionada con: Aprendizaje humano, por medio de un proceso educativo refiriendónos a Compartir lo que ya sabemos entre todos., "EL APRENDIZAJE HUMANO" el ser humano Posee rasgos propios por eso llega a ser el que es, Cuando el niño nace se verá obligado a aprender también La enseñanza voluntaria es una evidencia de que se están compartiendo conocimientos, Posee rasgos propios por eso llega a ser el que es pero la humanidad necesita Un segundo nacimiento en el que se confirme el propio esfuerzo y la relación con otros., Un segundo nacimiento en el que se confirme el propio esfuerzo y la relación con otros. esto es 1. Útero matero materno (biológico) 2. Matriz social (cultural), Están abiertos a nuevos saberes a esto El pedagogo le llama "educabilidad", Posee rasgos propios por eso llega a ser el que es la posibilidad de serlo Solo se realiza efectivamente por medio de los demás, por medio de un proceso educativo de dos maneras posibles 1- informal: a través de los padres o cualquier otro., por medio de un proceso educativo de dos maneras posibles 2- formal: afectuado por una persona o grupo socialmente designadas a eso, por mera imitación prácticamente El pedagogo le llama "educabilidad", Compartir lo que ya sabemos entre todos. se involucra entonces La filosofía de la enseñanza: "todos los seres humanos enseñan", por mera imitación el modelo a seguir es Por medio de los estímulos de placer o dolor, 1. Útero matero materno (biológico) 2. Matriz social (cultural) entonces Cuando el niño nace se verá obligado a aprender, Posee rasgos propios por eso llega a ser el que es por eso los individuos Están abiertos a nuevos saberes, Solo se realiza efectivamente por medio de los demás esto es por mera imitación, A diferencia de otros miembros del reino animal pueden transmitir las características adquiridas. es decir La distinción que cuenta entre el animal y el hombre no es lo que se da entre lo físico y lo mental, es más de grado relativo., Enseñar al que no sabe y quien no indaga. ya que Antes de ser educado no hay en el niño ninguna personalidad propia., La filosofía de la enseñanza: "todos los seres humanos enseñan" se concluye que El hombre llega a serlo a través del aprendizaje., Enseñar al que no sabe y quien no indaga. en sí Compartir lo que ya sabemos entre todos., Por medio de los estímulos de placer o dolor pero también por medio de un proceso educativo