WARNING:
JavaScript is turned OFF. None of the links on this concept map will
work until it is reactivated.
If you need help turning JavaScript On, click here.
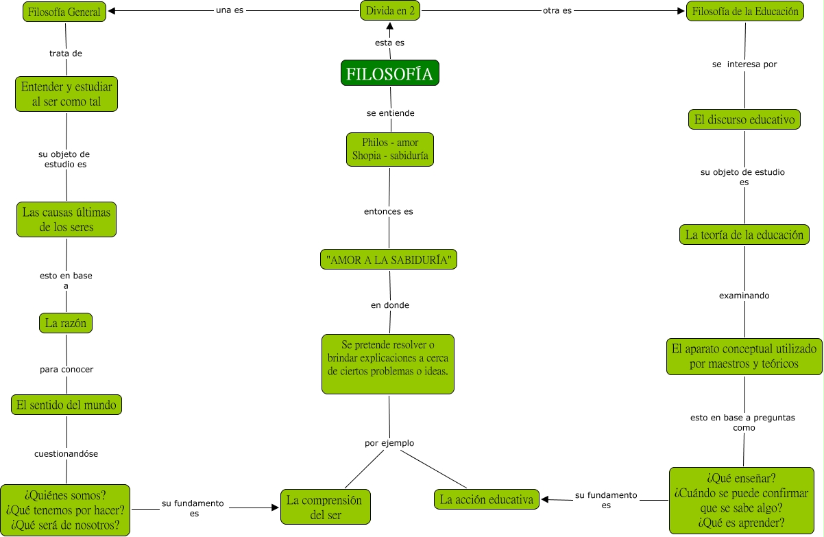
Este Cmap, tiene información relacionada con: Filosofía, El aparato conceptual utilizado por maestros y teóricos esto en base a preguntas como ¿Qué enseñar? ¿Cuándo se puede confirmar que se sabe algo? ¿Qué es aprender?, ¿Quiénes somos? ¿Qué tenemos por hacer? ¿Qué será de nosotros? su fundamento es La comprensión del ser, La razón para conocer El sentido del mundo, La teoría de la educación examinando El aparato conceptual utilizado por maestros y teóricos, FILOSOFÍA esta es Divida en 2, Se pretende resolver o brindar explicaciones a cerca de ciertos problemas o ideas. por ejemplo La comprensión del ser, Entender y estudiar al ser como tal su objeto de estudio es Las causas últimas de los seres, El sentido del mundo cuestionandóse ¿Quiénes somos? ¿Qué tenemos por hacer? ¿Qué será de nosotros?, "AMOR A LA SABIDURÍA" en donde Se pretende resolver o brindar explicaciones a cerca de ciertos problemas o ideas., ¿Qué enseñar? ¿Cuándo se puede confirmar que se sabe algo? ¿Qué es aprender? su fundamento es La acción educativa, El discurso educativo su objeto de estudio es La teoría de la educación, Se pretende resolver o brindar explicaciones a cerca de ciertos problemas o ideas. por ejemplo La acción educativa, Philos - amor Shopia - sabiduría entonces es "AMOR A LA SABIDURÍA", Divida en 2 otra es Filosofía de la Educación, FILOSOFÍA se entiende Philos - amor Shopia - sabiduría, Filosofía General trata de Entender y estudiar al ser como tal, Filosofía de la Educación se interesa por El discurso educativo, Las causas últimas de los seres esto en base a La razón, Divida en 2 una es Filosofía General