WARNING:
JavaScript is turned OFF. None of the links on this concept map will
work until it is reactivated.
If you need help turning JavaScript On, click here.
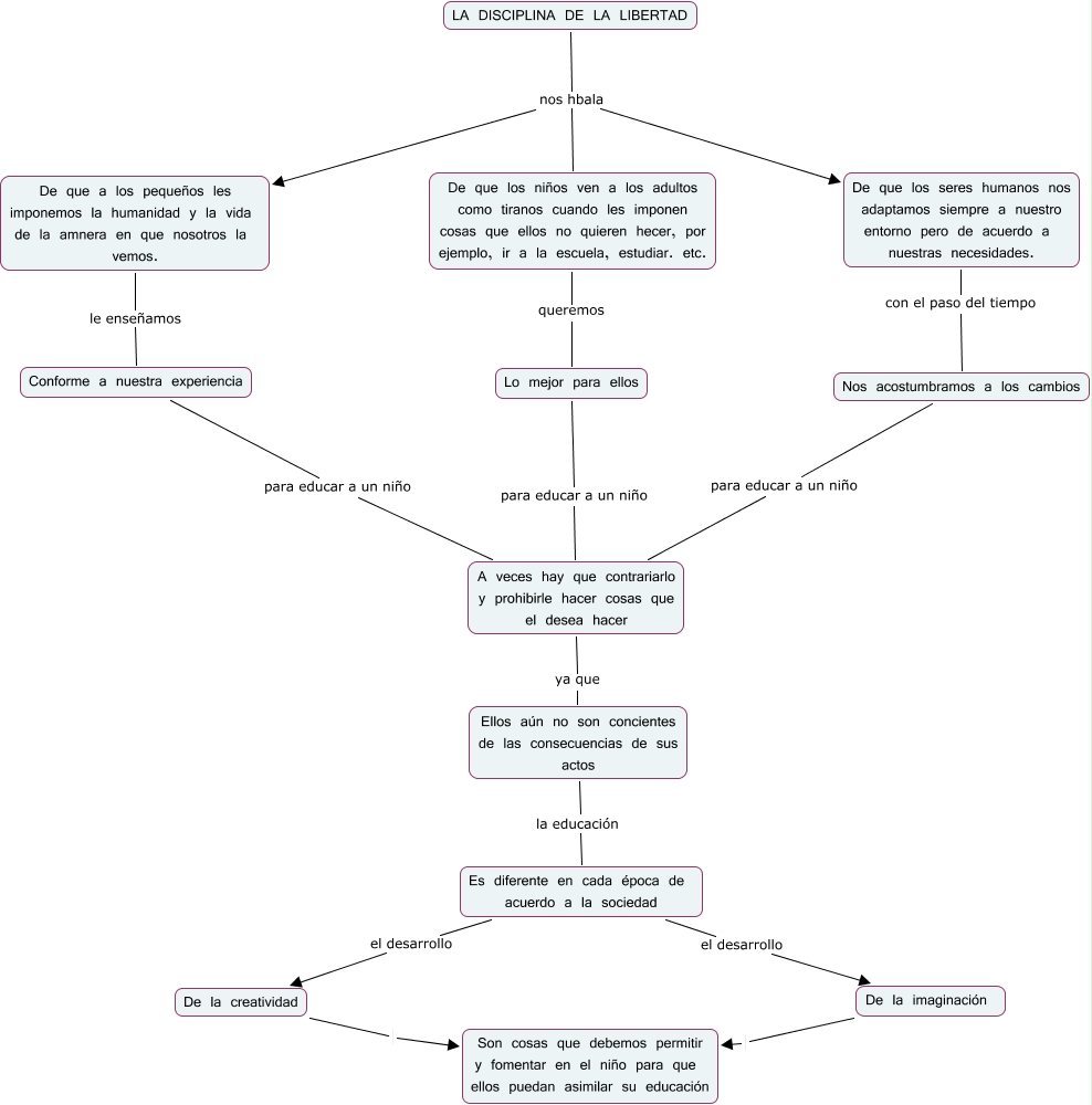
Este Cmap, tiene información relacionada con: capitulo4, De la imaginación Son cosas que debemos permitir y fomentar en el niño para que ellos puedan asimilar su educación, LA DISCIPLINA DE LA LIBERTAD nos hbala De que los niños ven a los adultos como tiranos cuando les imponen cosas que ellos no quieren hecer, por ejemplo, ir a la escuela, estudiar. etc., Ellos aún no son concientes de las consecuencias de sus actos la educación Es diferente en cada época de acuerdo a la sociedad, De que los niños ven a los adultos como tiranos cuando les imponen cosas que ellos no quieren hecer, por ejemplo, ir a la escuela, estudiar. etc. queremos Lo mejor para ellos, De la creatividad Son cosas que debemos permitir y fomentar en el niño para que ellos puedan asimilar su educación, Nos acostumbramos a los cambios para educar a un niño A veces hay que contrariarlo y prohibirle hacer cosas que el desea hacer, Conforme a nuestra experiencia para educar a un niño A veces hay que contrariarlo y prohibirle hacer cosas que el desea hacer, A veces hay que contrariarlo y prohibirle hacer cosas que el desea hacer ya que Ellos aún no son concientes de las consecuencias de sus actos, Es diferente en cada época de acuerdo a la sociedad el desarrollo De la imaginación, LA DISCIPLINA DE LA LIBERTAD nos hbala De que a los pequeños les imponemos la humanidad y la vida de la amnera en que nosotros la vemos., De que los seres humanos nos adaptamos siempre a nuestro entorno pero de acuerdo a nuestras necesidades. con el paso del tiempo Nos acostumbramos a los cambios, Es diferente en cada época de acuerdo a la sociedad el desarrollo De la creatividad, Lo mejor para ellos para educar a un niño A veces hay que contrariarlo y prohibirle hacer cosas que el desea hacer, LA DISCIPLINA DE LA LIBERTAD nos hbala De que los seres humanos nos adaptamos siempre a nuestro entorno pero de acuerdo a nuestras necesidades., De que a los pequeños les imponemos la humanidad y la vida de la amnera en que nosotros la vemos. le enseñamos Conforme a nuestra experiencia