WARNING:
JavaScript is turned OFF. None of the links on this concept map will
work until it is reactivated.
If you need help turning JavaScript On, click here.
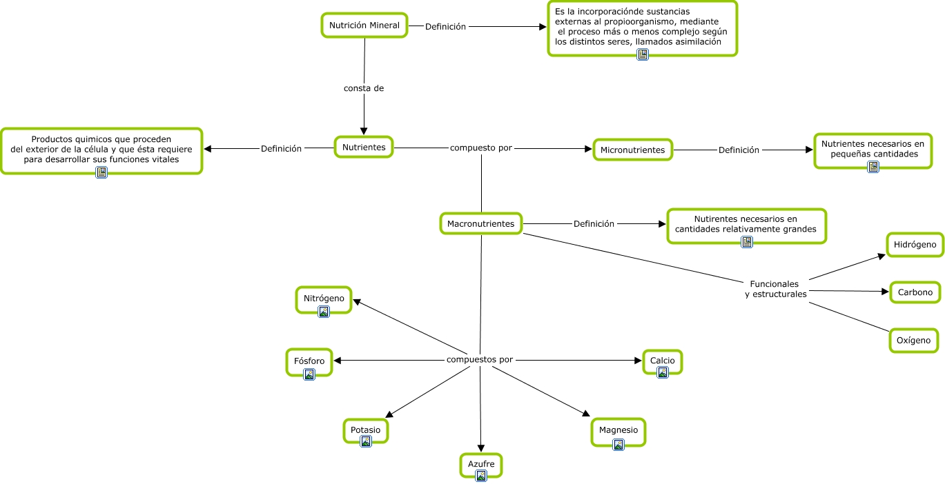
Este Cmap, tiene información relacionada con: Nutrición Mineral.cmap, Macronutrientes compuestos por Potasio, Macronutrientes Definición Nutirentes necesarios en cantidades relativamente grandes, Macronutrientes compuestos por Fósforo, Nutrientes compuesto por Micronutrientes, Macronutrientes compuestos por Calcio, Macronutrientes Funcionales y estructurales Hidrógeno, Nutrición Mineral consta de Nutrientes, Micronutrientes Definición Nutrientes necesarios en pequeñas cantidades, Nutrientes compuesto por Macronutrientes, Nutrición Mineral Definición Es la incorporaciónde sustancias externas al propioorganismo, mediante el proceso más o menos complejo según los distintos seres, llamados asimilación, Macronutrientes Funcionales y estructurales Carbono, Macronutrientes compuestos por Nitrógeno, Macronutrientes compuestos por Azufre, Macronutrientes compuestos por Magnesio, Macronutrientes Funcionales y estructurales Oxígeno, Nutrientes Definición Productos quimicos que proceden del exterior de la célula y que ésta requiere para desarrollar sus funciones vitales