WARNING:
JavaScript is turned OFF. None of the links on this concept map will
work until it is reactivated.
If you need help turning JavaScript On, click here.
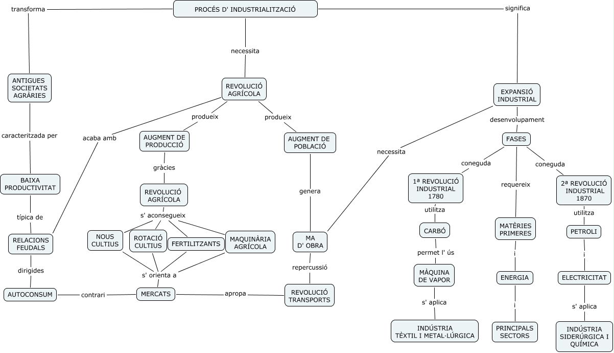
Este Cmap, tiene información relacionada con: Procés d' industrialització, REVOLUCIÓ AGRÍCOLA acaba amb RELACIONS FEUDALS, REVOLUCIÓ AGRÍCOLA produeix AUGMENT DE PRODUCCIÓ, ROTACIÓ CULTIUS s' orienta a MERCATS, 1ª REVOLUCIÓ INDUSTRIAL 1780 utilitza CARBÓ, 2ª REVOLUCIÓ INDUSTRIAL 1870 utilitza PETROLI, NOUS CULTIUS s' orienta a MERCATS, ENERGIA i PRINCIPALS SECTORS, EXPANSIÓ INDUSTRIAL desenvolupament FASES, FASES coneguda 1ª REVOLUCIÓ INDUSTRIAL 1780, REVOLUCIÓ AGRÍCOLA s' aconsegueix MAQUINÀRIA AGRÍCOLA, REVOLUCIÓ AGRÍCOLA s' aconsegueix NOUS CULTIUS, PROCÉS D' INDUSTRIALITZACIÓ significa EXPANSIÓ INDUSTRIAL, AUGMENT DE PRODUCCIÓ gràcies REVOLUCIÓ AGRÍCOLA, MÀQUINA DE VAPOR s' aplica INDÚSTRIA TÈXTIL I METAL·LÚRGICA, AUGMENT DE POBLACIÓ genera MA D' OBRA, PETROLI i ELECTRICITAT, RELACIONS FEUDALS dirigides AUTOCONSUM, REVOLUCIÓ TRANSPORTS apropa MERCATS, MA D' OBRA repercussió REVOLUCIÓ TRANSPORTS, FERTILITZANTS s' orienta a MERCATS