WARNING:
JavaScript is turned OFF. None of the links on this concept map will
work until it is reactivated.
If you need help turning JavaScript On, click here.
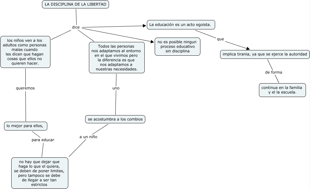
Este Cmap, tiene información relacionada con: capitulo IV, los niños ven a los adultos como personas malas cuando les dicen que hagan cosas que ellos no quieren hacer. queremos lo mejor para ellos,, implica tirania, ya que se ejerce la autoridad de forma continua en la familia y el la escuela., LA DISCIPLINA DE LA LIBERTAD dice los niños ven a los adultos como personas malas cuando les dicen que hagan cosas que ellos no quieren hacer., lo mejor para ellos, para educar no hay que dejar que haga lo que el quiera, se deben de poner limites, pero tampoco se debe de llegar a ser tan estrictos, Todos las personas nos adaptamos al entorno en el que vivimos pero la diferencia es que nos adaptamos a nuestras necesidades. uno se acostumbra a los combios, LA DISCIPLINA DE LA LIBERTAD dice La educación es un acto egoista., LA DISCIPLINA DE LA LIBERTAD dice Todos las personas nos adaptamos al entorno en el que vivimos pero la diferencia es que nos adaptamos a nuestras necesidades., se acostumbra a los combios a un niño no hay que dejar que haga lo que el quiera, se deben de poner limites, pero tampoco se debe de llegar a ser tan estrictos, La educación es un acto egoista. que implica tirania, ya que se ejerce la autoridad, LA DISCIPLINA DE LA LIBERTAD dice no es posible ningun proceso educativo sin disciplina