WARNING:
JavaScript is turned OFF. None of the links on this concept map will
work until it is reactivated.
If you need help turning JavaScript On, click here.
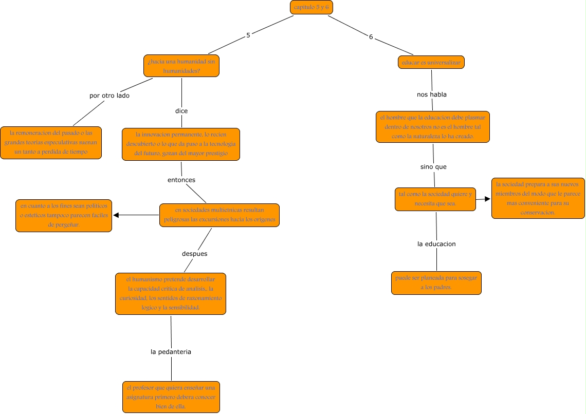
Este Cmap, tiene información relacionada con: capitulos 5 y 6, la innovacion permanente, lo recien descubierto o lo que da paso a la tecnologia del futuro, gozan del mayor prestigio entonces en sociedades multietnicas resultan peligrosas las excursiones hacia los origenes, educar es universalizar nos habla el hombre que la educacion debe plasmar dentro de nosotros no es el hombre tal como la naturaleza lo ha creado., capitulo 5 y 6 6 educar es universalizar, capitulo 5 y 6 5 ¿hacia una humanidad sin humanidades?, ¿hacia una humanidad sin humanidades? dice la innovacion permanente, lo recien descubierto o lo que da paso a la tecnologia del futuro, gozan del mayor prestigio, en sociedades multietnicas resultan peligrosas las excursiones hacia los origenes despues el humanismo pretende desarrollar la capacidad critica de analisis,, la curiosidad, los sentidos de razonamiento logico y la sensibilidad., el hombre que la educacion debe plasmar dentro de nosotros no es el hombre tal como la naturaleza lo ha creado. sino que tal como la sociedad quiere y necesita que sea., el humanismo pretende desarrollar la capacidad critica de analisis,, la curiosidad, los sentidos de razonamiento logico y la sensibilidad. la pedanteria el profesor que quiera enseñar una asignatura primero debera conocer bien de ella., en sociedades multietnicas resultan peligrosas las excursiones hacia los origenes en cuanto a los fines sean politicos o esteticos tampoco parecen faciles de pergeñar., ¿hacia una humanidad sin humanidades? por otro lado la remoneracion del pasado o las grandes teorias especulativas suenan un tanto a perdida de tiempo, tal como la sociedad quiere y necesita que sea. la educacion puede ser planeada para sosegar a los padres., tal como la sociedad quiere y necesita que sea. la sociedad prepara a sus nuevos miembros del modo que le parece mas conveniente para su conservacion.