WARNING:
JavaScript is turned OFF. None of the links on this concept map will
work until it is reactivated.
If you need help turning JavaScript On, click here.
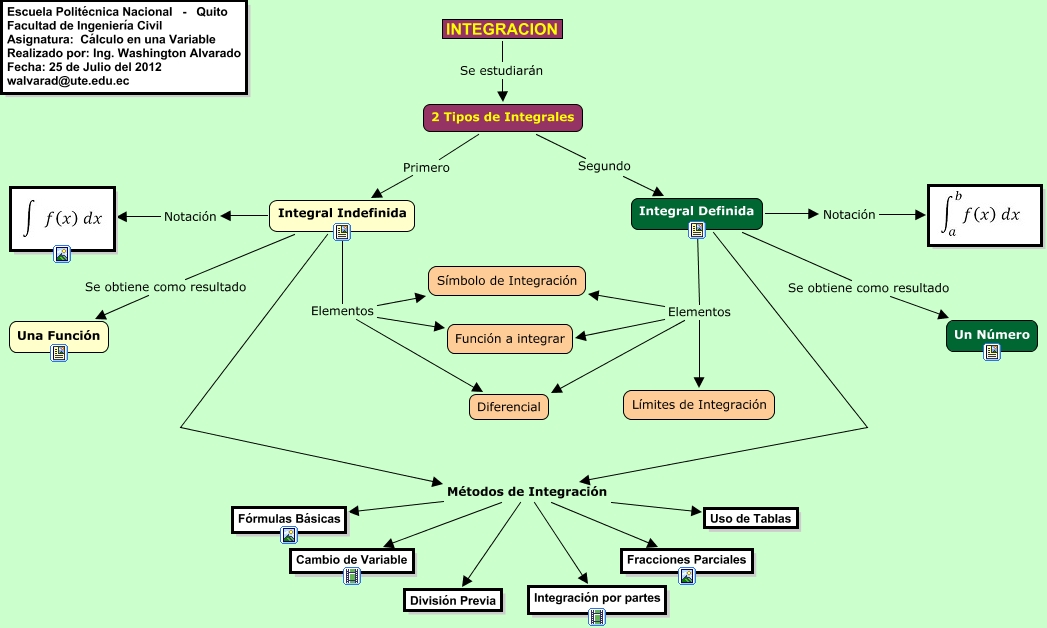
Este Cmap, tiene información relacionada con: 2 Tipos de Integrales, Integral Definida Se obtiene como resultado Un Número, Integral Indefinida Elementos Símbolo de Integración, Integral Definida Métodos de Integración Cambio de Variable, Integral Indefinida Métodos de Integración Integración por partes, Integral Definida Elementos Diferencial, Integral Definida Elementos Símbolo de Integración, Integral Definida Métodos de Integración Integración por partes, Integral Definida Métodos de Integración Uso de Tablas, 2 Tipos de Integrales Segundo Integral Definida, Integral Indefinida Métodos de Integración Fracciones Parciales, Integral Indefinida Notación, Integral Indefinida Métodos de Integración Fórmulas Básicas, Integral Indefinida Métodos de Integración Uso de Tablas, INTEGRACION Se estudiarán 2 Tipos de Integrales, Integral Indefinida Métodos de Integración Cambio de Variable, Integral Definida Métodos de Integración División Previa, Integral Indefinida Se obtiene como resultado Una Función, Integral Definida Notación, Integral Indefinida Elementos Diferencial, Integral Definida Elementos Límites de Integración