WARNING:
JavaScript is turned OFF. None of the links on this concept map will
work until it is reactivated.
If you need help turning JavaScript On, click here.
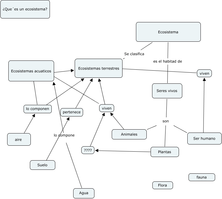
Este Cmap, tiene información relacionada con: alexis alvarez, Seres vivos son Plantas, ???? ???? viven, pertenece ???? Ecosistemas terrestres, aire ???? lo componen, viven ???? Ecosistemas terrestres, viven ???? Ecosistemas acuaticos, lo componen ???? Ecosistemas acuaticos, viven ???? Ecosistemas terrestres, Agua lo compone Ecosistemas acuaticos, Ecosistema es el habitad de Seres vivos, Ecosistema Se clasifica Ecosistemas terrestres, Seres vivos son Ser humano, Ser humano ???? viven, lo componen ???? Ecosistemas terrestres, Seres vivos son Animales, Suelo ???? pertenece, Plantas ???? ????, Animales ???? viven, viven ???? Ecosistemas terrestres