WARNING:
JavaScript is turned OFF. None of the links on this concept map will
work until it is reactivated.
If you need help turning JavaScript On, click here.
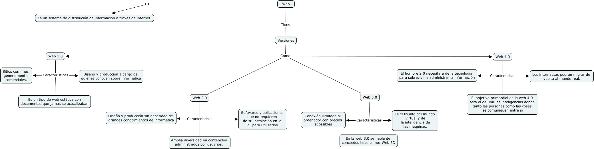
Este Cmap, tiene información relacionada con: Mapa Web1, Web 2.0 Caracteristicas Diseño y producción sin necesidad de grandes conocimientos de informática, Web 1.0 Caracteristicas Sitios con fines generalmente comerciales., Web 3.0 Caracteristicas Es el triunfo del mundo virtual y de la inteligencia de las máquinas., Web 4.0 Caracteristicas Los internautas podrán migrar de vuelta al mundo real., Web 4.0 Caracteristicas El objetivo primordial de la web 4.0 será el de unir las inteligencias donde tanto las personas como las cosas se comuniquen entre sí, Web Es Es un sistema de distribución de informacion a traves de internet., Web Tiene Versiones, Web 2.0 Caracteristicas Softwares y aplicaciones que no requieren de su instalación en la PC para utilizarlos., Web 4.0 Caracteristicas El hombre 2.0 necesitará de la tecnología para sobrevivir y administrar la información, Versiones Como Web 4.0, Web 1.0 Caracteristicas Es un tipo de web estática con documentos que jamás se actualizaban, Versiones Como Web 1.0, Web 3.0 Caracteristicas En la web 3.0 se habla de conceptos tales como: Web 3D, Web 3.0 Caracteristicas Conexión ilimitada al ordenador con precios accesibles, Versiones Como Web 3.0, Web 1.0 Caracteristicas Diseño y producción a cargo de quienes conocen sobre informática, Versiones Como Web 2.0, Web 2.0 Caracteristicas Amplia diversidad en contenidos administrados por usuarios.