WARNING:
JavaScript is turned OFF. None of the links on this concept map will
work until it is reactivated.
If you need help turning JavaScript On, click here.
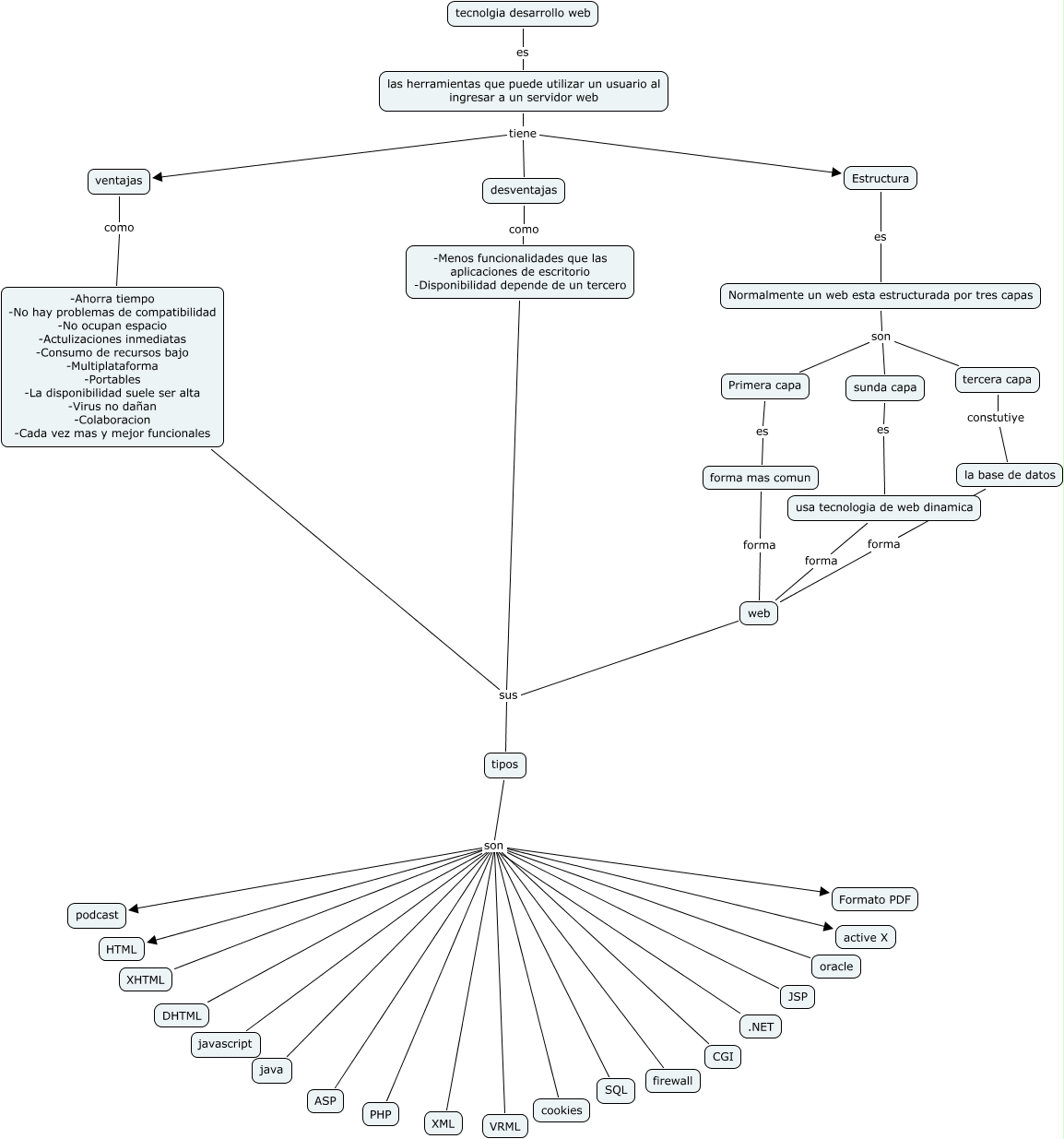
Este Cmap, tiene información relacionada con: tecnologias de desarrolo web, tipos son Formato PDF, las herramientas que puede utilizar un usuario al ingresar a un servidor web tiene Estructura, tipos son DHTML, tipos son oracle, tipos son javascript, tipos son ASP, forma mas comun forma web, sunda capa es usa tecnologia de web dinamica, tipos son XHTML, tipos son active X, tipos son java, desventajas como -Menos funcionalidades que las aplicaciones de escritorio -Disponibilidad depende de un tercero, web sus tipos, la base de datos forma web, Estructura es Normalmente un web esta estructurada por tres capas, -Menos funcionalidades que las aplicaciones de escritorio -Disponibilidad depende de un tercero sus tipos, tipos son firewall, tipos son cookies, tipos son .NET, -Ahorra tiempo -No hay problemas de compatibilidad -No ocupan espacio -Actulizaciones inmediatas -Consumo de recursos bajo -Multiplataforma -Portables -La disponibilidad suele ser alta -Virus no dañan -Colaboracion -Cada vez mas y mejor funcionales sus tipos