WARNING:
JavaScript is turned OFF. None of the links on this concept map will
work until it is reactivated.
If you need help turning JavaScript On, click here.
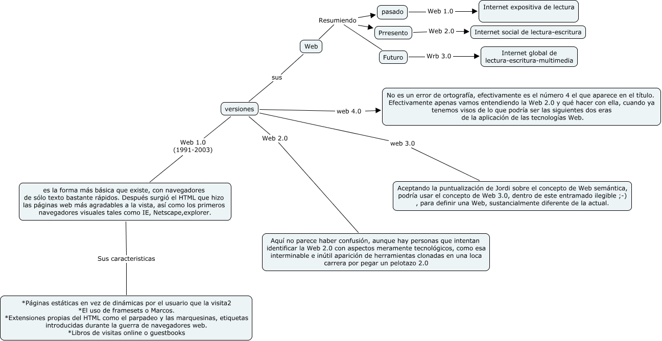
Este Cmap, tiene información relacionada con: versiones web, Web sus versiones, Web Resumiendo Futuro, versiones web 4.0 No es un error de ortografía, efectivamente es el número 4 el que aparece en el título. Efectivamente apenas vamos entendiendo la Web 2.0 y qué hacer con ella, cuando ya tenemos visos de lo que podría ser las siguientes dos eras de la aplicación de las tecnologías Web., Prresento Web 2.0 Internet social de lectura-escritura, Web Resumiendo Prresento, pasado Web 1.0 Internet expositiva de lectura, Futuro Wrb 3.0 Internet global de lectura-escritura-multimedia, Web Resumiendo pasado, versiones web 3.0 Aceptando la puntualización de Jordi sobre el concepto de Web semántica, podría usar el concepto de Web 3.0, dentro de este entramado ilegible ;-) , para definir una Web, sustancialmente diferente de la actual., versiones Web 1.0 (1991-2003) es la forma más básica que existe, con navegadores de sólo texto bastante rápidos. Después surgió el HTML que hizo las páginas web más agradables a la vista, así como los primeros navegadores visuales tales como IE, Netscape,explorer., es la forma más básica que existe, con navegadores de sólo texto bastante rápidos. Después surgió el HTML que hizo las páginas web más agradables a la vista, así como los primeros navegadores visuales tales como IE, Netscape,explorer. Sus caracteristicas *Páginas estáticas en vez de dinámicas por el usuario que la visita2 *El uso de framesets o Marcos. *Extensiones propias del HTML como el parpadeo y las marquesinas, etiquetas introducidas durante la guerra de navegadores web. *Libros de visitas online o guestbooks, versiones Web 2.0 Aquí no parece haber confusión, aunque hay personas que intentan identificar la Web 2.0 con aspectos meramente tecnológicos, como esa interminable e inútil aparición de herramientas clonadas en una loca carrera por pegar un pelotazo 2.0