WARNING:
JavaScript is turned OFF. None of the links on this concept map will
work until it is reactivated.
If you need help turning JavaScript On, click here.
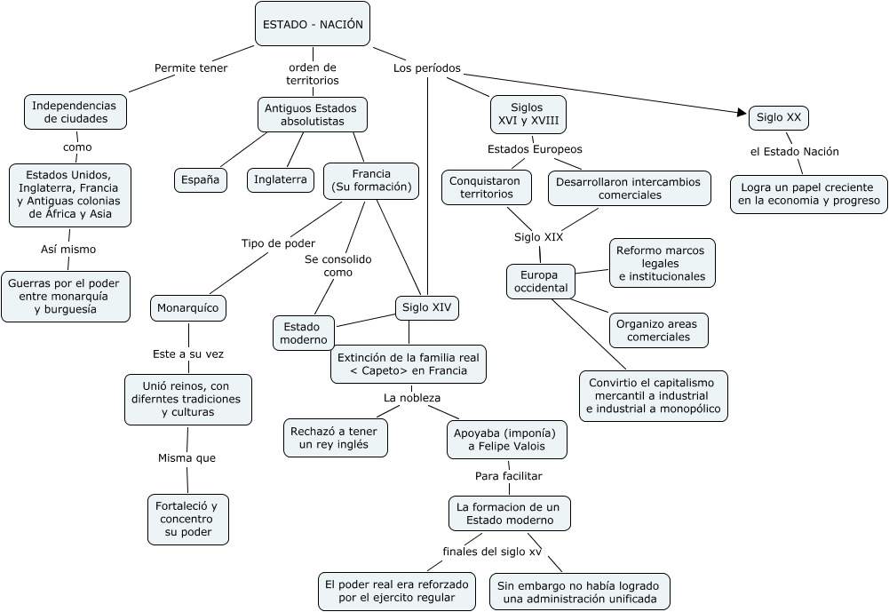
Este Cmap, tiene información relacionada con: Mapa conceptual del Estado- Nación, Organizo areas comerciales ???? Europa occidental, Desarrollaron intercambios comerciales Estados Europeos Conquistaron territorios, Independencias de ciudades como Estados Unidos, Inglaterra, Francia y Antiguas colonias de África y Asia, Estados Unidos, Inglaterra, Francia y Antiguas colonias de África y Asia Así mismo Guerras por el poder entre monarquía y burguesía, Estado moderno ???? Siglo XIV, ESTADO - NACIÓN Los períodos Siglos XVI y XVIII, Monarquíco Este a su vez Unió reinos, con diferntes tradiciones y culturas, Extinción de la familia real < Capeto> en Francia ???? Siglo XIV, Extinción de la familia real < Capeto> en Francia La nobleza Apoyaba (imponía) a Felipe Valois, Siglos XVI y XVIII Estados Europeos Conquistaron territorios, Francia (Su formación) ???? Antiguos Estados absolutistas, ESTADO - NACIÓN Los períodos Siglo XX, Inglaterra ???? Antiguos Estados absolutistas, Siglo XX el Estado Nación Logra un papel creciente en la economia y progreso, ESTADO - NACIÓN Los períodos Siglo XIV, España ???? Antiguos Estados absolutistas, Francia (Su formación) Se consolido como Estado moderno, Conquistaron territorios Siglo XIX Europa occidental, La formacion de un Estado moderno Sin embargo no había logrado una administración unificada, Francia (Su formación) ???? Siglo XIV