Warning:
JavaScript is turned OFF. None of the links on this page will work until it is reactivated.
If you need help turning JavaScript On, click here.
The Concept Map you are trying to access has information related to:
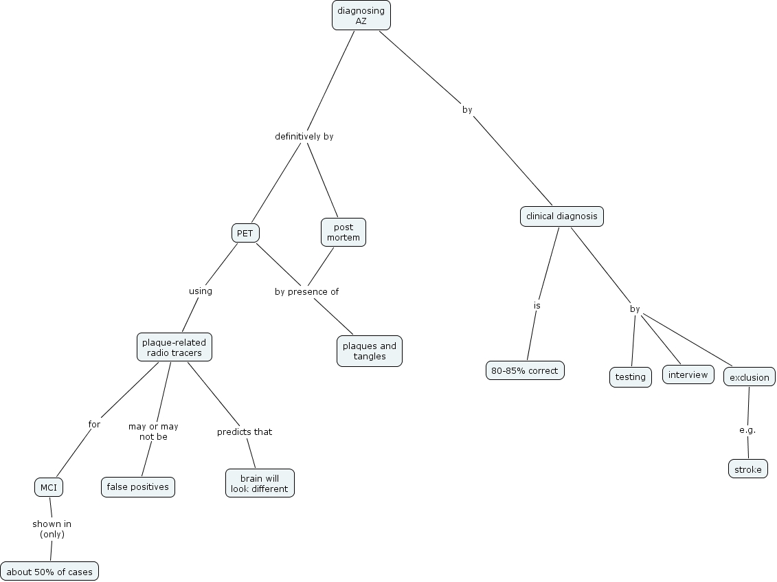
AZ diagnozing AZ, post mortem by presence of plaques and tangles, diagnosing AZ by clinical diagnosis, exclusion e.g. stroke, clinical diagnosis by testing, clinical diagnosis by exclusion, clinical diagnosis by interview, MCI shown in (only) about 50% of cases, plaque-related radio tracers for MCI, PET by presence of plaques and tangles, PET using plaque-related radio tracers