Warning:
JavaScript is turned OFF. None of the links on this page will work until it is reactivated.
If you need help turning JavaScript On, click here.
The Concept Map you are trying to access has information related to:
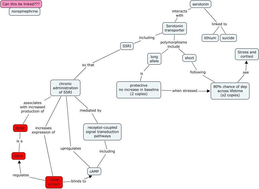
MDD serotonin - JDN-Rev, BDNF is a Gene, CREB protein blinds to cAMP, CREB protein regulates Gene, chronic administration of SSRI increases expression of CREB protein, serotonin linked to suicide, receptot-coupled signal transduction pathways including cAMP, long allele is protective no increase in baseline (2 copies), serotonin interacts with Serotonin transporter, 80% chance of dep across lifetime (s2 copies) see Stress and cortisol, short following 80% chance of dep across lifetime (s2 copies)