Warning:
JavaScript is turned OFF. None of the links on this page will work until it is reactivated.
If you need help turning JavaScript On, click here.
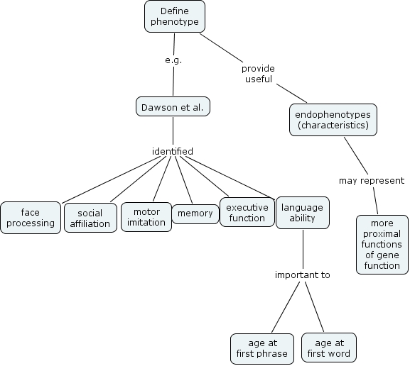
The Concept Map you are trying to access has information related to:
Autism Phenotypes, language ability important to age at first phrase, endophenotypes (characteristics) may represent more proximal functions of gene function, Dawson et al. identified language ability, Define phenotype e.g. Dawson et al., Dawson et al. identified social affiliation, Dawson et al. identified face processing, Define phenotype provide useful endophenotypes (characteristics), language ability important to age at first word, Dawson et al. identified memory, Dawson et al. identified executive function