Warning:
JavaScript is turned OFF. None of the links on this page will work until it is reactivated.
If you need help turning JavaScript On, click here.
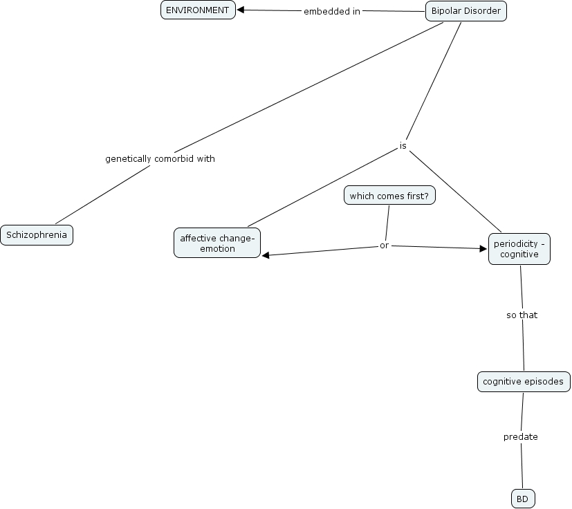
The Concept Map you are trying to access has information related to:
BD phenomenology, periodicity - cognitive so that cognitive episodes, Bipolar Disorder is periodicity - cognitive, which comes first? or affective change- emotion, Bipolar Disorder embedded in ENVIRONMENT, Bipolar Disorder is affective change- emotion, Bipolar Disorder genetically comorbid with Schizophrenia, which comes first? or periodicity - cognitive, cognitive episodes predate BD