Warning:
JavaScript is turned OFF. None of the links on this page will work until it is reactivated.
If you need help turning JavaScript On, click here.
The Concept Map you are trying to access has information related to:
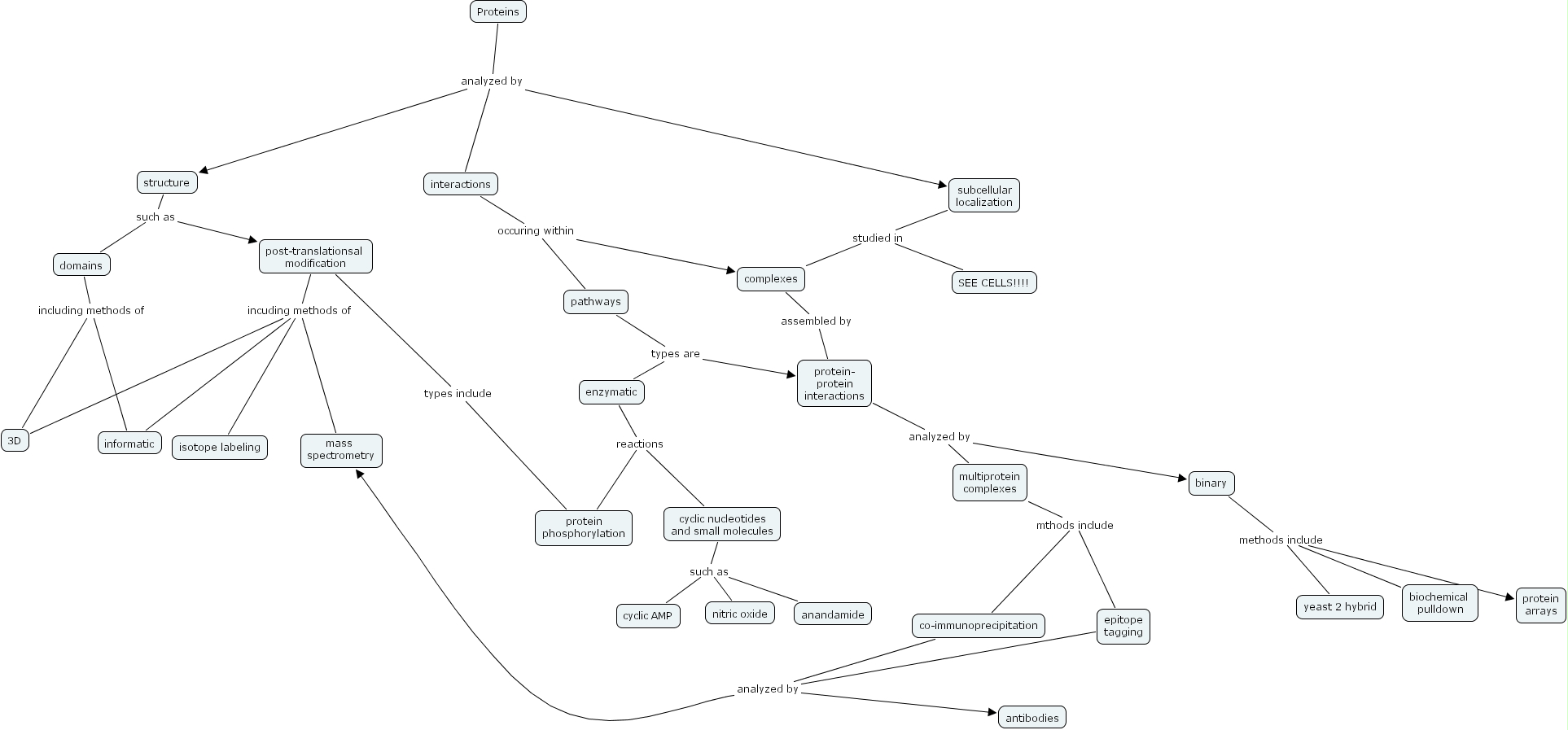
domains including methods of informatic, domains including methods of 3D, Proteins analyzed by structure, Proteins analyzed by interactions, Proteins analyzed by subcellular localization, complexes assembled by protein- protein interactions, multiprotein complexes mthods include epitope tagging, multiprotein complexes mthods include co-immunoprecipitation, epitope tagging analyzed by antibodies, epitope tagging analyzed by mass spectrometry, binary methods include yeast 2 hybrid, binary methods include biochemical pulldown, binary methods include protein arrays, post-translationsal modification types include protein phosphorylation, cyclic nucleotides and small molecules such as anandamide, cyclic nucleotides and small molecules such as nitric oxide, cyclic nucleotides and small molecules such as cyclic AMP, protein- protein interactions analyzed by binary, protein- protein interactions analyzed by multiprotein complexes, pathways types are protein- protein interactions, pathways types are enzymatic, co-immunoprecipitation analyzed by antibodies, co-immunoprecipitation analyzed by mass spectrometry, interactions occuring within complexes, interactions occuring within pathways, subcellular localization studied in complexes, subcellular localization studied in SEE CELLS!!!!, post-translationsal modification incuding methods of isotope labeling, post-translationsal modification incuding methods of 3D, post-translationsal modification incuding methods of mass spectrometry, post-translationsal modification incuding methods of informatic, structure such as post-translationsal modification, structure such as domains, enzymatic reactions protein phosphorylation, enzymatic reactions cyclic nucleotides and small molecules