Warning:
JavaScript is turned OFF. None of the links on this page will work until it is reactivated.
If you need help turning JavaScript On, click here.
The Concept Map you are trying to access has information related to:
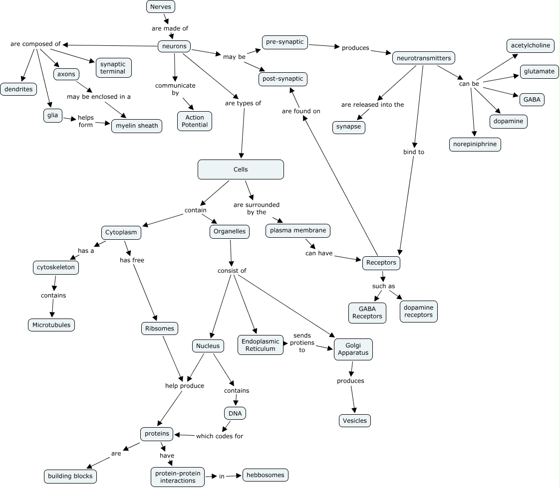
G-2 The cell_Caren, Receptors such as dopamine receptors, protein-protein interactions in hebbosomes, axons may be enclosed in a myelin sheath, Receptors are found on post-synaptic, Endoplasmic Reticulum sends protiens to Golgi Apparatus, Cytoplasm has a cytoskeleton, pre-synaptic produces neurotransmitters, Organelles consist of Endoplasmic Reticulum, Cells are surrounded by the plasma membrane, glia helps form myelin sheath