WARNING:
JavaScript is turned OFF. None of the links on this concept map will
work until it is reactivated.
If you need help turning JavaScript On, click here.
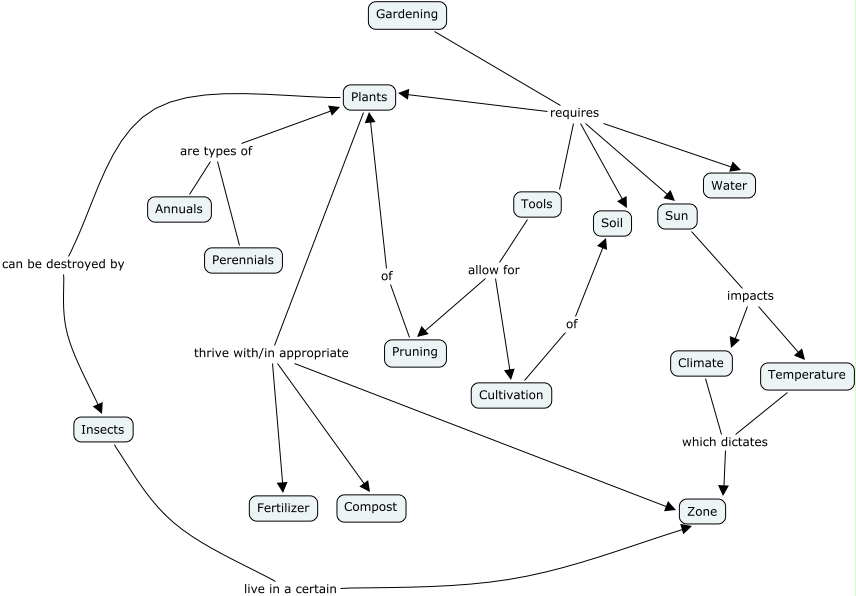
This Concept Map, created with IHMC CmapTools, has information related to: Barkauskas - Hobby Map, Perennials are types of Plants, Plants can be destroyed by Insects, Tools allow for Pruning, Sun impacts Temperature, Annuals are types of Plants, Plants thrive with/in appropriate Fertilizer, Gardening requires Sun, Plants thrive with/in appropriate Zone, Insects live in a certain Zone, Plants thrive with/in appropriate Compost, Tools allow for Cultivation, Climate which dictates Zone, Cultivation of Soil, Sun impacts Climate, Gardening requires Soil, Gardening requires Water, Pruning of Plants, Gardening requires Tools, Gardening requires Plants, Temperature which dictates Zone