WARNING:
JavaScript is turned OFF. None of the links on this concept map will
work until it is reactivated.
If you need help turning JavaScript On, click here.
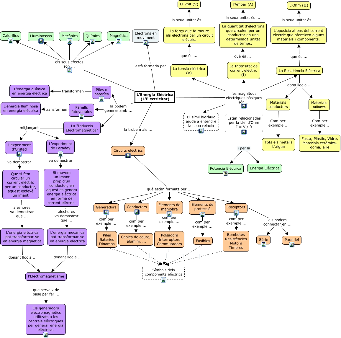
Aquest mapa conceptual conté informació relacionada amb: L'Energia Elèctrica, Circuits elèctrics què estàn formats per ... Elements de protecció, Circuits elèctrics què estàn formats per ... Generadors, Elements de maniobra com per exemple ... Polsadors Interruptors Commutadors, L'Energia Elèctrica (L'Electricitat) està formada per Electrons en moviment, Si movem un imant prop d'un conductor, en aquest es genera energia elèctrica en forma de corrent elèctric. aleshores va demostrar que ... L'energia mecànica pot transformar-se en energia elèctrica, L'Energia Elèctrica (L'Electricitat) les magnituds elèctriques bàsiques són ... La Resistència Elèctrica, L'Energia Elèctrica (L'Electricitat) els seus efectes són ... Lluminossos, Estàn relacionades per la Llei d'Ohm I = V / R i per la Potencia Elèctrica, L'experiment de Faraday va demostrar Si movem un imant prop d'un conductor, en aquest es genera energia elèctrica en forma de corrent elèctric., L'Energia Elèctrica (L'Electricitat) els seus efectes són ... Magnètics, Materials aïllants Com per exemple .. Fusta, Plàstic, Vidre, Materials ceràmics, goma, aire, L'Energia Elèctrica (L'Electricitat) les magnituds elèctriques bàsiques són ... Estàn relacionades per la Llei d'Ohm I = V / R, Materials conductors Com per exemple .. Tots els metalls L'aigua, Piles Bateries Dinamos Símbols dels components elèctrics, L'Energia Elèctrica (L'Electricitat) les magnituds elèctriques bàsiques són ... La tensió elèctrica (V), La "Inducció Electromagnètica" mitjançant L'experiment d'Orsted, La Resistència Elèctrica què és ... L'oposició al pas del corrent elèctric que ofereixen alguns materials i components., L'Energia Elèctrica (L'Electricitat) els seus efectes són ... Químics, L'experiment d'Orsted va demostrar Que si fem circular un corrent elèctric per un conductor, aquest esdevé un imant, Polsadors Interruptors Commutadors Símbols dels components elèctrics