WARNING:
JavaScript is turned OFF. None of the links on this concept map will
work until it is reactivated.
If you need help turning JavaScript On, click here.
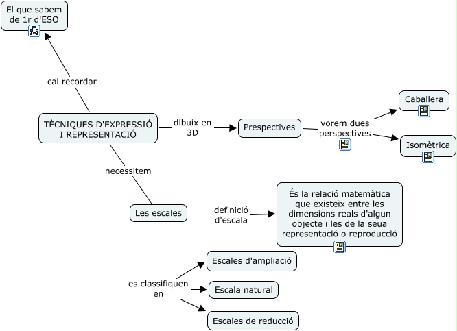
Aquest mapa conceptual conté informació relacionada amb: Tècniques de Representació, Les escales definició d'escala És la relació matemàtica que existeix entre les dimensions reals d'algun objecte i les de la seua representació o reproducció, TÈCNIQUES D'EXPRESSIÓ I REPRESENTACIÓ cal recordar El que sabem de 1r d'ESO, TÈCNIQUES D'EXPRESSIÓ I REPRESENTACIÓ dibuix en 3D Prespectives, TÈCNIQUES D'EXPRESSIÓ I REPRESENTACIÓ necessitem Les escales, Prespectives vorem dues perspectives Isomètrica, Les escales es classifiquen en Escales de reducció, Les escales es classifiquen en Escales d'ampliació, Prespectives vorem dues perspectives Caballera, Les escales es classifiquen en Escala natural