WARNING:
JavaScript is turned OFF. None of the links on this concept map will
work until it is reactivated.
If you need help turning JavaScript On, click here.
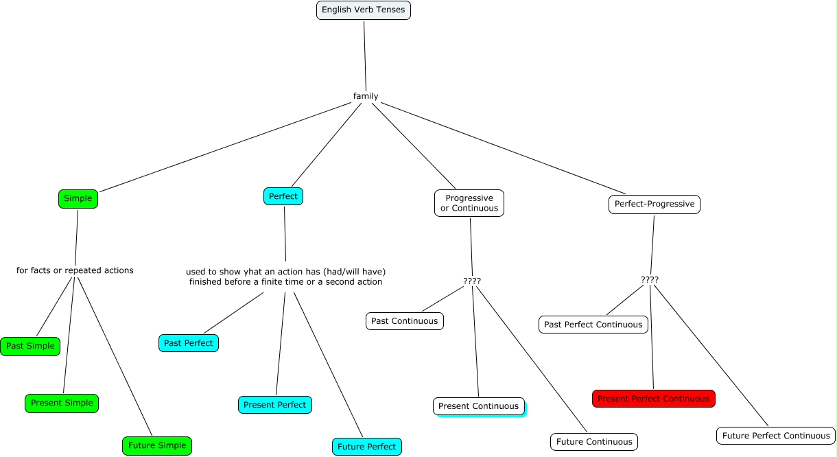
Este Cmap, tiene información relacionada con: English verbs tenses, Perfect-Progressive ???? Future Perfect Continuous, English Verb Tenses family Perfect, Perfect used to show yhat an action has (had/will have) finished before a finite time or a second action Present Perfect, Simple for facts or repeated actions Past Simple, Progressive or Continuous ???? Present Continuous, Progressive or Continuous ???? Future Continuous, English Verb Tenses family Perfect-Progressive, Simple for facts or repeated actions Future Simple, Simple for facts or repeated actions Present Simple, English Verb Tenses family Simple, Perfect used to show yhat an action has (had/will have) finished before a finite time or a second action Past Perfect, Progressive or Continuous ???? Past Continuous, Perfect used to show yhat an action has (had/will have) finished before a finite time or a second action Future Perfect, Perfect-Progressive ???? Past Perfect Continuous, English Verb Tenses family Progressive or Continuous, Perfect-Progressive ???? Present Perfect Continuous