WARNING:
JavaScript is turned OFF. None of the links on this concept map will
work until it is reactivated.
If you need help turning JavaScript On, click here.
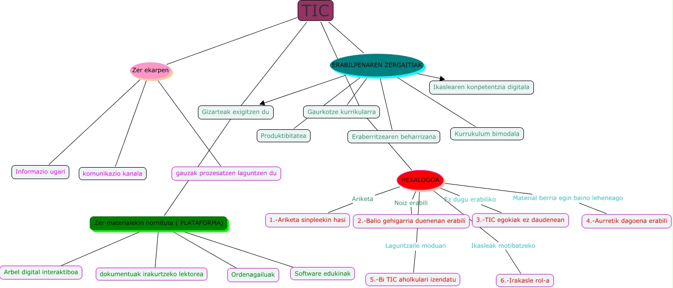
Este Cmap, tiene información relacionada con: TIC Pere Marques, HEXALOGOA Laguntzaile moduan 5.-Bi TIC aholkulari izendatu, Zer materialekin hornituta ( PLATAFORMA) ???? Arbel digital interaktiboa, Zer materialekin hornituta ( PLATAFORMA) ???? dokumentuak irakurtzeko lektorea, TIC ERABILPENAREN ZERGAITIAK Ikaslearen konpetentzia digitala, Zer materialekin hornituta ( PLATAFORMA) ???? Software edukinak, TIC ERABILPENAREN ZERGAITIAK Gizarteak exigitzen du, TIC ERABILPENAREN ZERGAITIAK Gaurkotze kurrikularra, HEXALOGOA Ez dugu erabiliko 3.-TIC egokiak ez daudenean, TIC Zer ekarpen Informazio ugari, TIC Zer ekarpen gauzak prozesatzen laguntzen du, TIC ???? Zer materialekin hornituta ( PLATAFORMA), TIC ERABILPENAREN ZERGAITIAK Kurrukulum bimodala, TIC ???? HEXALOGOA, Zer materialekin hornituta ( PLATAFORMA) ???? Ordenagailuak, HEXALOGOA Noiz erabili 2.-Balio gehigarria duenenan erabili, TIC ERABILPENAREN ZERGAITIAK Eraberritzearen beharrizana, HEXALOGOA Material berria egin baino leheneago 4.-Aurretik dagoena erabili, HEXALOGOA Ikasleak motibatzeko 6.-Irakasle rol-a, TIC ERABILPENAREN ZERGAITIAK Produktibitatea, HEXALOGOA Ariketa 1.-Ariketa sinpleekin hasi