WARNING:
JavaScript is turned OFF. None of the links on this concept map will
work until it is reactivated.
If you need help turning JavaScript On, click here.
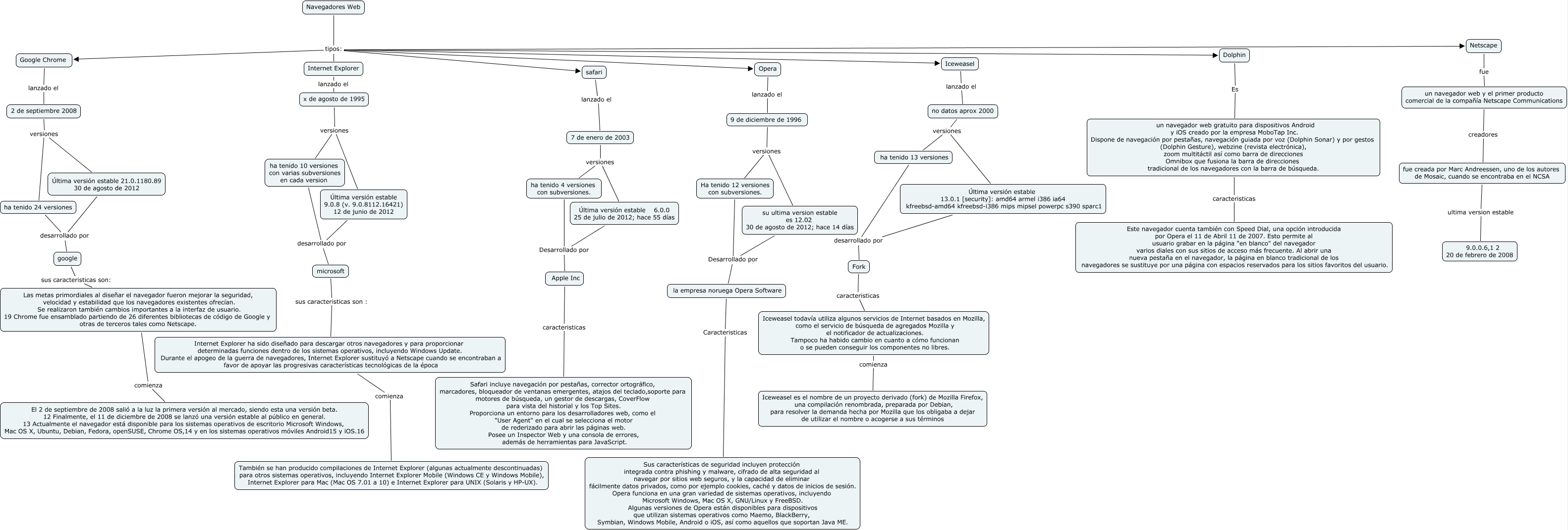
Este Cmap, tiene información relacionada con: SALA_1_PC8_navegadores, 9 de diciembre de 1996 versiones Ha tenido 12 versiones con subversiones., Navegadores Web tipos: Dolphin, Navegadores Web tipos: Netscape, Ha tenido 12 versiones con subversiones. Desarrollado por la empresa noruega Opera Software, Iceweasel todavía utiliza algunos servicios de Internet basados en Mozilla, como el servicio de búsqueda de agregados Mozilla y el notificador de actualizaciones. Tampoco ha habido cambio en cuanto a cómo funcionan o se pueden conseguir los componentes no libres. comienza Iceweasel es el nombre de un proyecto derivado (fork) de Mozilla Firefox, una compilación renombrada, preparada por Debian, para resolver la demanda hecha por Mozilla que los obligaba a dejar de utilizar el nombre o acogerse a sus términos, ha tenido 13 versiones desarrollado por Fork, Fork caracteristicas Iceweasel todavía utiliza algunos servicios de Internet basados en Mozilla, como el servicio de búsqueda de agregados Mozilla y el notificador de actualizaciones. Tampoco ha habido cambio en cuanto a cómo funcionan o se pueden conseguir los componentes no libres., Internet Explorer lanzado el x de agosto de 1995, la empresa noruega Opera Software Caracteristicas Sus características de seguridad incluyen protección integrada contra phishing y malware, cifrado de alta seguridad al navegar por sitios web seguros, y la capacidad de eliminar fácilmente datos privados, como por ejemplo cookies, caché y datos de inicios de sesión. Opera funciona en una gran variedad de sistemas operativos, incluyendo Microsoft Windows, Mac OS X, GNU/Linux y FreeBSD. Algunas versiones de Opera están disponibles para dispositivos que utilizan sistemas operativos como Maemo, BlackBerry, Symbian, Windows Mobile, Android o iOS, así como aquellos que soportan Java ME., ha tenido 4 versiones con subversiones. Desarrollado por Apple Inc, ha tenido 10 versiones con varias subversiones en cada version desarrollado por microsoft, Última versión estable 6.0.0 25 de julio de 2012; hace 55 días Desarrollado por Apple Inc, Iceweasel lanzado el no datos aprox 2000, ha tenido 24 versiones desarrollado por google, x de agosto de 1995 versiones Última versión estable 9.0.8 (v. 9.0.8112.16421) 12 de junio de 2012, Internet Explorer ha sido diseñado para descargar otros navegadores y para proporcionar determinadas funciones dentro de los sistemas operativos, incluyendo Windows Update. Durante el apogeo de la guerra de navegadores, Internet Explorer sustituyó a Netscape cuando se encontraban a favor de apoyar las progresivas características tecnológicas de la época comienza También se han producido compilaciones de Internet Explorer (algunas actualmente descontinuadas) para otros sistemas operativos, incluyendo Internet Explorer Mobile (Windows CE y Windows Mobile), Internet Explorer para Mac (Mac OS 7.01 a 10) e Internet Explorer para UNIX (Solaris y HP-UX)., Navegadores Web tipos: Iceweasel, Última versión estable 13.0.1 [security]: amd64 armel i386 ia64 kfreebsd-amd64 kfreebsd-i386 mips mipsel powerpc s390 sparc1 desarrollado por Fork, 2 de septiembre 2008 versiones Última versión estable 21.0.1180.89 30 de agosto de 2012, Navegadores Web tipos: Opera