WARNING:
JavaScript is turned OFF. None of the links on this concept map will
work until it is reactivated.
If you need help turning JavaScript On, click here.
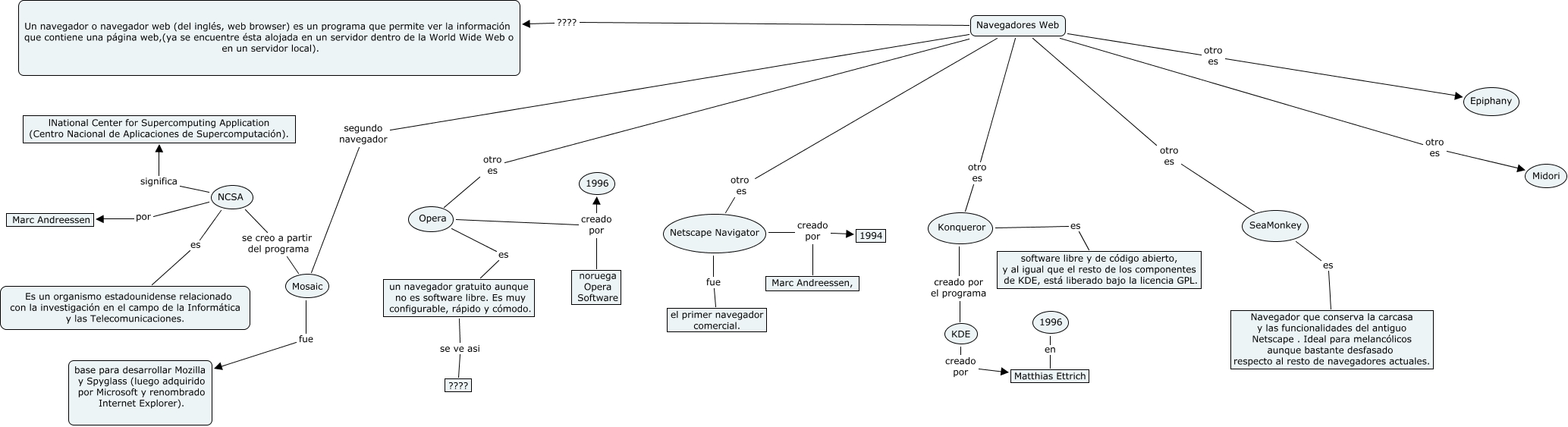
Este Cmap, tiene información relacionada con: mapa conceptual navegadores, Navegadores Web otro es Opera, un navegador gratuito aunque no es software libre. Es muy configurable, rápido y cómodo. se ve asi ????, KDE creado por Matthias Ettrich, 1996 en Matthias Ettrich, Navegadores Web otro es Epiphany, Mosaic fue base para desarrollar Mozilla y Spyglass (luego adquirido por Microsoft y renombrado Internet Explorer)., NCSA se creo a partir del programa Mosaic, Navegadores Web otro es Netscape Navigator, Navegadores Web ???? Un navegador o navegador web (del inglés, web browser) es un programa que permite ver la información que contiene una página web,(ya se encuentre ésta alojada en un servidor dentro de la World Wide Web o en un servidor local)., Konqueror creado por el programa KDE, Navegadores Web otro es Midori, Netscape Navigator fue el primer navegador comercial., NCSA es Es un organismo estadounidense relacionado con la investigación en el campo de la Informática y las Telecomunicaciones., Opera creado por 1996, Navegadores Web otro es Konqueror, NCSA por Marc Andreessen, Navegadores Web segundo navegador Mosaic, SeaMonkey es Navegador que conserva la carcasa y las funcionalidades del antiguo Netscape . Ideal para melancólicos aunque bastante desfasado respecto al resto de navegadores actuales., NCSA significa lNational Center for Supercomputing Application (Centro Nacional de Aplicaciones de Supercomputación)., Opera creado por noruega Opera Software