WARNING:
JavaScript is turned OFF. None of the links on this concept map will
work until it is reactivated.
If you need help turning JavaScript On, click here.
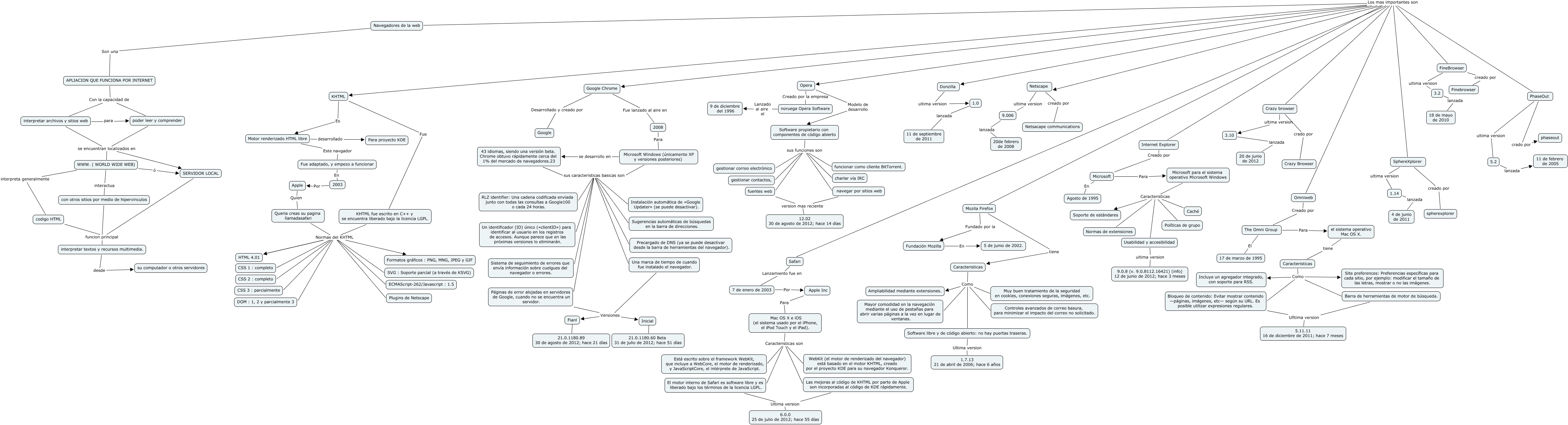
Este Cmap, tiene información relacionada con: SALA_1_PC2_Navegadores web, Software propietario con componentes de código abierto sus funciones son funcionar como cliente BitTorrent., Queria creas su pagina llamadasafari Normas del KHTML SVG : Soporte parcial (a través de KSVG), Bloqueo de contenido: Evitar mostrar contenido —páginas, imágenes, etc— según su URL. Es posible utilizar expresiones regulares. Uñtima version 5.11.11 16 de diciembre de 2011; hace 7 meses, KHTML fue escrito en C++ y se encuentra liberado bajo la licencia LGPL. Normas del KHTML Formatos gráficos : PNG, MNG, JPEG y GIF, Una marca de tiempo de cuando fue instalado el navegador. Versiones Inicial, Queria creas su pagina llamadasafari Normas del KHTML CSS 1 : completo, Caracteristicas Como Incluye un agregador integrado, con soporte para RSS., 43 idiomas, siendo una versión beta. Chrome obtuvo rápidamente cerca del 1% del mercado de navegadores.23 sus caracteristicas basicas son Precargado de DNS (ya se puede desactivar desde la barra de herramientas del navegador)., KHTML Fue KHTML fue escrito en C++ y se encuentra liberado bajo la licencia LGPL., 43 idiomas, siendo una versión beta. Chrome obtuvo rápidamente cerca del 1% del mercado de navegadores.23 sus caracteristicas basicas son Sistema de seguimiento de errores que envía información sobre cuelgues del navegador o errores., poder leer y comprender se encuentran localizados en WWW. ( WORLD WIDE WEB), Microsoft para el sistema operativo Microsoft Windows Caracteristicas Caché, KHTML fue escrito en C++ y se encuentra liberado bajo la licencia LGPL. Normas del KHTML CSS 2 : completo, Safari Lanzamiento fue en 7 de enero de 2003, Caracteristicas Como Ampliabilidad mediante extensiones., KHTML fue escrito en C++ y se encuentra liberado bajo la licencia LGPL. Normas del KHTML SVG : Soporte parcial (a través de KSVG), Fundación Mozilla En 5 de junio de 2002., Caracteristicas Como Controles avanzados de correo basura, para minimizar el impacto del correo no solicitado., Queria creas su pagina llamadasafari Normas del KHTML Plugins de Netscape, WWW. ( WORLD WIDE WEB) ó SERVIDOR LOCAL