WARNING:
JavaScript is turned OFF. None of the links on this concept map will
work until it is reactivated.
If you need help turning JavaScript On, click here.
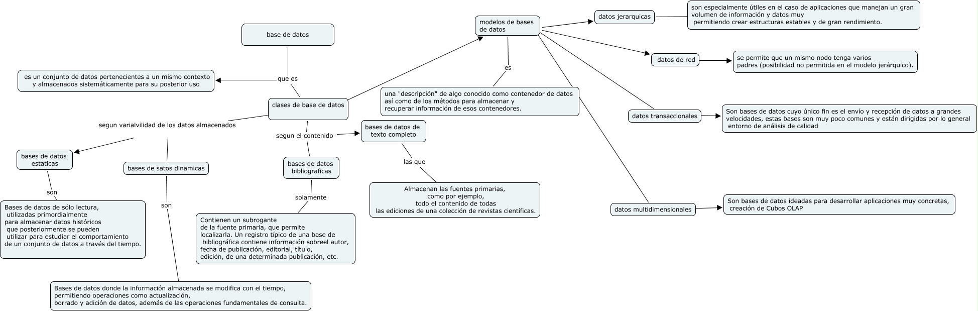
Este Cmap, tiene información relacionada con: SALA_1_PC12_base de datos, modelos de bases de datos ???? datos transaccionales, datos jerarquicas ???? son especialmente útiles en el caso de aplicaciones que manejan un gran volumen de información y datos muy permitiendo crear estructuras estables y de gran rendimiento., clases de base de datos segun varialvilidad de los datos almacenados bases de datos estaticas, bases de datos bibliograficas solamente Contienen un subrogante de la fuente primaria, que permite localizarla. Un registro típico de una base de bibliográfica contiene información sobreel autor, fecha de publicación, editorial, título, edición, de una determinada publicación, etc., modelos de bases de datos ???? datos jerarquicas, modelos de bases de datos ???? datos de red, base de datos que es clases de base de datos, datos multidimensionales ???? Son bases de datos ideadas para desarrollar aplicaciones muy concretas, creación de Cubos OLAP, bases de datos de texto completo las que Almacenan las fuentes primarias, como por ejemplo, todo el contenido de todas las ediciones de una colección de revistas científicas., clases de base de datos segun varialvilidad de los datos almacenados bases de satos dinamicas, datos transaccionales ???? Son bases de datos cuyo único fin es el envío y recepción de datos a grandes velocidades, estas bases son muy poco comunes y están dirigidas por lo general entorno de análisis de calidad, clases de base de datos segun el contenido bases de datos bibliograficas, base de datos que es es un conjunto de datos pertenecientes a un mismo contexto y almacenados sistemáticamente para su posterior uso, clases de base de datos ???? modelos de bases de datos, modelos de bases de datos es una "descripción" de algo conocido como contenedor de datos así como de los métodos para almacenar y recuperar información de esos contenedores., datos de red ???? se permite que un mismo nodo tenga varios padres (posibilidad no permitida en el modelo jerárquico)., modelos de bases de datos ???? datos multidimensionales, bases de satos dinamicas son Bases de datos donde la información almacenada se modifica con el tiempo, permitiendo operaciones como actualización, borrado y adición de datos, además de las operaciones fundamentales de consulta., bases de datos estaticas son Bases de datos de sólo lectura, utilizadas primordialmente para almacenar datos históricos que posteriormente se pueden utilizar para estudiar el comportamiento de un conjunto de datos a través del tiempo., clases de base de datos segun el contenido bases de datos de texto completo