WARNING:
JavaScript is turned OFF. None of the links on this concept map will
work until it is reactivated.
If you need help turning JavaScript On, click here.
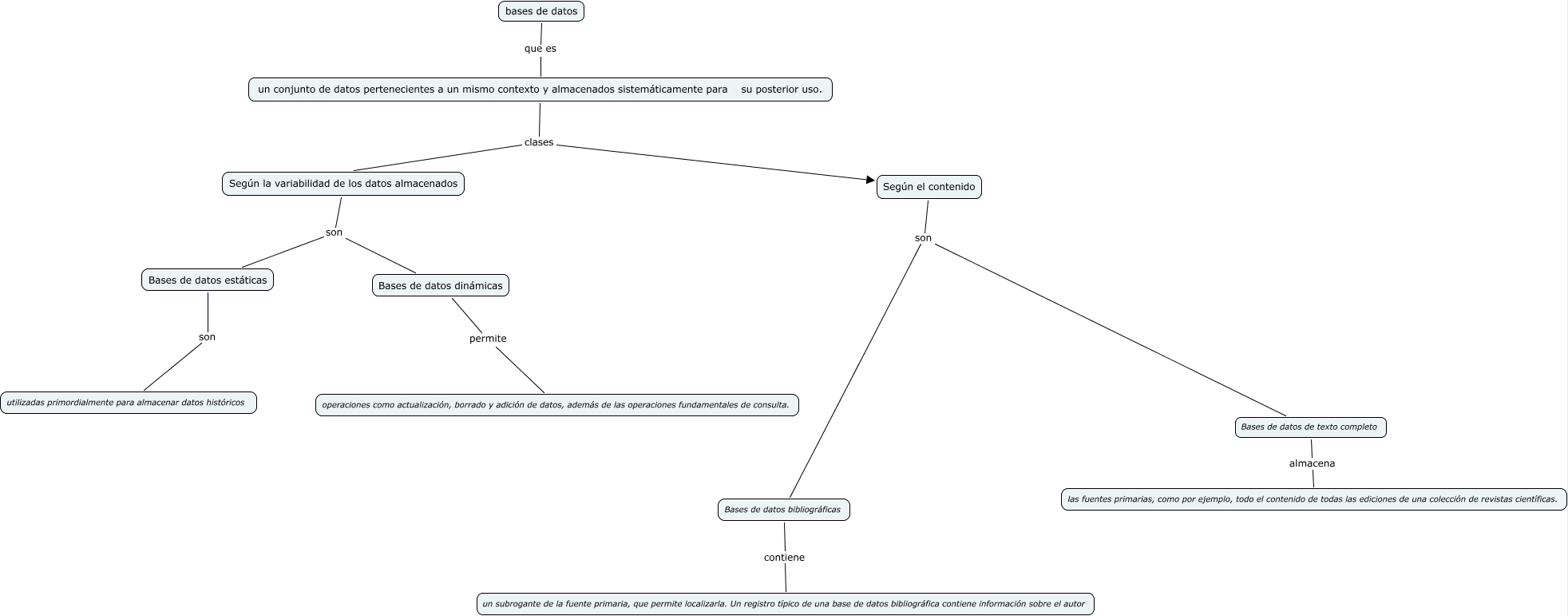
Este Cmap, tiene información relacionada con: SALA_1_PC11_Sin Título 1, Bases de datos dinámicas permite operaciones como actualización, borrado y adición de datos, además de las operaciones fundamentales de consulta., Según la variabilidad de los datos almacenados son Bases de datos estáticas, Según el contenido son Bases de datos de texto completo, un conjunto de datos pertenecientes a un mismo contexto y almacenados sistemáticamente para su posterior uso. clases Según el contenido, bases de datos que es un conjunto de datos pertenecientes a un mismo contexto y almacenados sistemáticamente para su posterior uso., Bases de datos estáticas son utilizadas primordialmente para almacenar datos históricos, Según la variabilidad de los datos almacenados clases Según el contenido, Según el contenido son Bases de datos bibliográficas, Según la variabilidad de los datos almacenados son Bases de datos dinámicas, Bases de datos de texto completo almacena las fuentes primarias, como por ejemplo, todo el contenido de todas las ediciones de una colección de revistas científicas., Bases de datos bibliográficas contiene un subrogante de la fuente primaria, que permite localizarla. Un registro típico de una base de datos bibliográfica contiene información sobre el autor