WARNING:
JavaScript is turned OFF. None of the links on this concept map will
work until it is reactivated.
If you need help turning JavaScript On, click here.
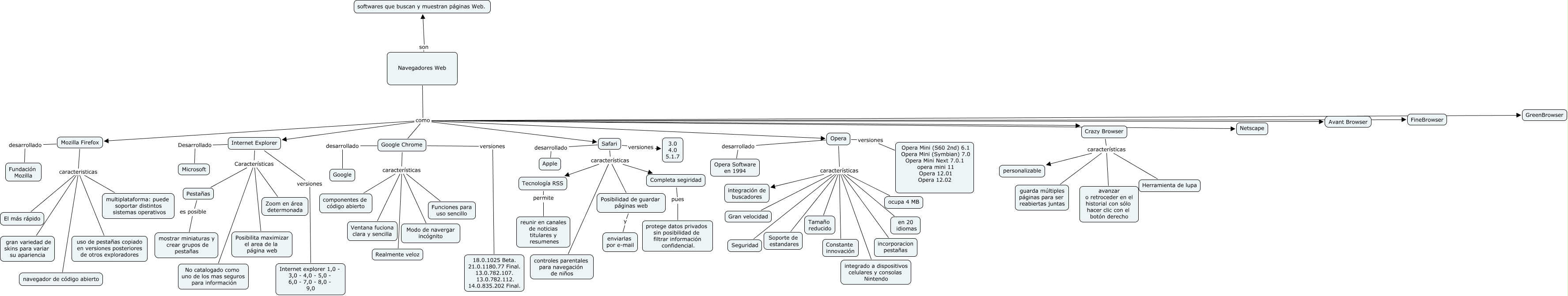
Este Cmap, tiene información relacionada con: SALA_1_PC9_Sin Título 1, Internet Explorer Características Zoom en área determonada, Mozilla Firefox caracteristicas El más rápido, Internet Explorer Características No catalogado como uno de los mas seguros para información, Navegadores Web como Opera, Safari características Completa segiridad, Crazy Browser características guarda múltiples páginas para ser reabiertas juntas, Navegadores Web como Safari, Navegadores Web como Crazy Browser, Google Chrome características Ventana fuciona clara y sencilla, Opera características Gran velocidad, Safari desarrollado Apple, Opera características integrado a dispositivos celulares y consolas Nintendo, Crazy Browser características avanzar o retroceder en el historial con sólo hacer clic con el botón derecho, Safari características Posibilidad de guardar páginas web, Navegadores Web como Avant Browser, Completa segiridad pues protege datos privados sin posibilidad de filtrar información confidencial., Navegadores Web son softwares que buscan y muestran páginas Web., Internet Explorer Características Pestañas, Mozilla Firefox caracteristicas gran variedad de skins para variar su apariencia, Google Chrome características Funciones para uso sencillo