WARNING:
JavaScript is turned OFF. None of the links on this concept map will
work until it is reactivated.
If you need help turning JavaScript On, click here.
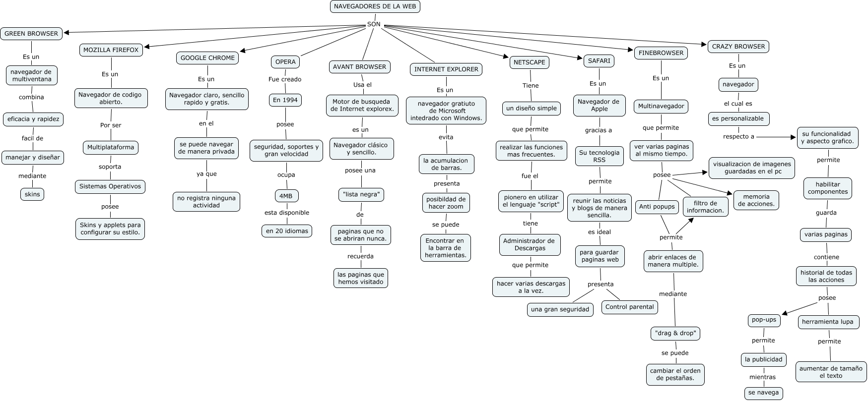
Este Cmap, tiene información relacionada con: SALA_1_PC24_NAVEGADORES, 4MB esta disponible en 20 idiomas, para guardar paginas web presenta una gran seguridad, NAVEGADORES DE LA WEB SON MOZILLA FIREFOX, su funcionalidad y aspecto grafico. permite habilitar componentes, NAVEGADORES DE LA WEB SON CRAZY BROWSER, historial de todas las acciones posee pop-ups, GREEN BROWSER Es un navegador de multiventana, INTERNET EXPLORER Es un navegador gratiuto de Microsoft intedrado con Windows., SAFARI Es un Navegador de Apple, NAVEGADORES DE LA WEB SON SAFARI, Navegador de codigo abierto. Por ser Multiplataforma, Su tecnologia RSS permite reunir las noticias y blogs de manera sencilla., historial de todas las acciones posee herramienta lupa, ver varias paginas al mismo tiempo. posee memoria de acciones., un diseño simple que permite realizar las funciones mas frecuentes., AVANT BROWSER Usa el Motor de busqueda de Internet explorex., Administrador de Descargas que permite hacer varias descargas a la vez., manejar y diseñar mediante skins, NAVEGADORES DE LA WEB SON GOOGLE CHROME, NAVEGADORES DE LA WEB SON FINEBROWSER