WARNING:
JavaScript is turned OFF. None of the links on this concept map will
work until it is reactivated.
If you need help turning JavaScript On, click here.
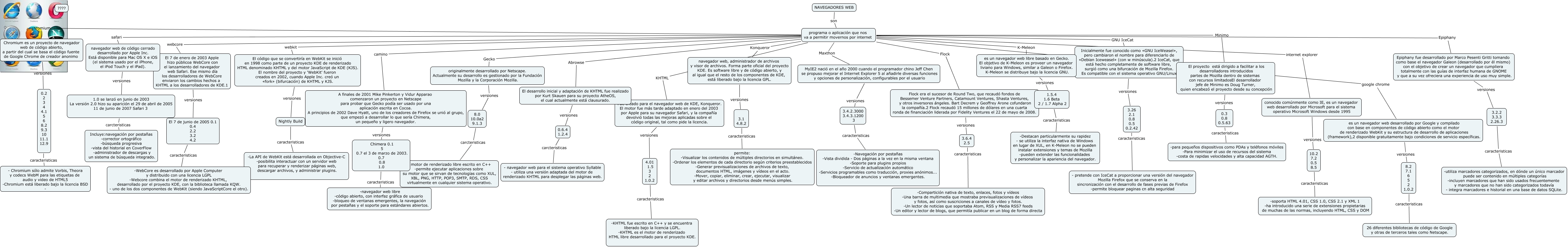
Este Cmap, tiene información relacionada con: SALA_1_PC12_mapa navegadores web erika, programa o aplicación que nos va a permitir movernos por internet Maxthon MyIE2 nació en el año 2000 cuando el programador chino Jeff Chen se propuso mejorar el Internet Explorer 5 al añadirle diversas funciones y opciones de personalización, configurables por el usuario, 1.5.4 1.6 Beta 2 / 1.7 Alpha 2 caracteristicas -Destacan particularmente su rapidez - se utiliza la interfaz nativa de Windows en lugar de XUL, en K-Meleon no se pueden instalar extensiones y temas de Mozilla -pueden extender las funcionalidades y personalizar la apariencia del navegador., 3.2.2 3.3.3 2.26.3 caracteristicas -utiliza marcadores categorizados, en dónde un único marcador puede ser contenido en múltiples categorías -incluyen marcadores que han sido usados frecuentemente y marcadores que no han sido categorizados todavía - integra marcadores e historial en una base de datos SQLite., 8.2 7.1 6 5 2 1.0.2 caracteristicas 26 diferentes bibliotecas de código de Google y otras de terceros tales como Netscape., programa o aplicación que nos va a permitir movernos por internet Abrowse El desarrollo inicial y adaptación de KHTML fue realizado por Kurt Skauen para su proyecto AtheOS, el cual actualmente está clausurado., A finales de 2001 Mike Pinkerton y Vidur Apparao comenzaron un proyecto en Netscape para probar que Gecko podía ser usado por una aplicación escrita en Cocoa. A principios de 2002 Dave Hyatt, uno de los creadores de Firefox se unió al grupo, que empezó a desarrollar lo que sería Chimera, un pequeño y ligero navegador. versiones Chimera 0.1 5 0.7 el 3 de marzo de 2003. 0.7 0.8 1.0, originalmente desarrollado por Netscape. Actualmente su desarrollo es gestionado por la Fundación Mozilla y la Corporación Mozilla. versiones 8.0 10.0a2 9.1.3, 0.6.4 1.2.4 carcteristicas - navegador web para el sistema operativo Syllable - utiliza una versión adaptada del motor de renderizado KHTML para desplegar las páginas web., Chromium es un proyecto de navegador web de código abierto, a partir del cual se basa el código fuente de Google Chrome de creador anonimo versiones 0.2 2 3 4 4.1 5 6 8.2 9.3 10 11.1 12.9, 3.26 2.1 0.8 0.5 0.2.42 caracteristicas - pretende con IceCat a proporcionar una versión del navegador Mozilla Firefox que se conserva en la sincronización con el desarrollo de fases previas de Firefox -permite bloquear paginas cn alta seguridad, El desarrollo inicial y adaptación de KHTML fue realizado por Kurt Skauen para su proyecto AtheOS, el cual actualmente está clausurado. versiones 0.6.4 1.2.4, programa o aplicación que nos va a permitir movernos por internet KHTML Fue creado para el navegador web de KDE, Konqueror. El motor fue más tarde adaptado en enero del 2003 por Apple para su navegador Safari, y la compañía devolvió todas las mejoras aplicadas sobre el código original, tal como pide la licencia., programa o aplicación que nos va a permitir movernos por internet webkit El código que se convertiría en WebKit se inició en 1998 como parte de un proyecto KDE de renderizado HTML denominado KHTML y del motor JavaScript de KDE (KJS). El nombre del proyecto y 'WebKit' fueron creados en 2002, cuando Apple Inc. creó un «fork» (bifurcación) de KHTML y KJS., navegador web, administrador de archivos y visor de archivos. Forma parte oficial del proyecto KDE. Es software libre y de código abierto, y al igual que el resto de los componentes de KDE, está liberado bajo la licencia GPL. versiones 3.1 4.8.2, conocido comúnmente como IE, es un navegador web desarrollado por Microsoft para el sistema operativo Microsoft Windows desde 1995 versiones 10.2 7.2 0.5 8.5, 3.4.2.3000 3.4.3.1200 3 caracteristicas -Navegación por pestañas -Vista dividida - Dos páginas a la vez en la misma ventana -Soporte para plugins propios -Servicio de actualización automático -Servicios programables como traducción, proxies anónimos... -Bloqueador de anuncios y ventanas emergentes., El 7 de enero de 2003 Apple hizo públicoa WebCore con el lanzamiento del navegador web Safari. Ese mismo día los desarrolladores de WebCore enviaron los cambios hechos a KHTML a los desarrolladores de KDE.1 versiones El 7 de junio de 2005 0.1 0.4 2.2 3.2 4.2, Epiphany fue desarrollado por Marco Pesenti Gritti tomando como base el navegador Galeon (desarrollado por él mismo) con el objetivo de crear un navegador que cumpliera totalmente con las guías de interfaz humana de GNOME y que a su vez ofreciera una experiencia de uso muy simple. versiones 3.2.2 3.3.3 2.26.3, Chimera 0.1 5 0.7 el 3 de marzo de 2003. 0.7 0.8 1.0 caracteristicas -navegador web libre -código abierto, con interfaz gráfica de usuario -bloqueo de ventanas emergentes, la navegación por pestañas y el soporte para estándares abiertos., 4.01 1.5 3 2 1.0.2 caracteristicas -KHTML fue escrito en C++ y se encuentra liberado bajo la licencia LGPL. -KHTML es el motor de renderizado HTML libre desarrollado para el proyecto KDE.