WARNING:
JavaScript is turned OFF. None of the links on this concept map will
work until it is reactivated.
If you need help turning JavaScript On, click here.
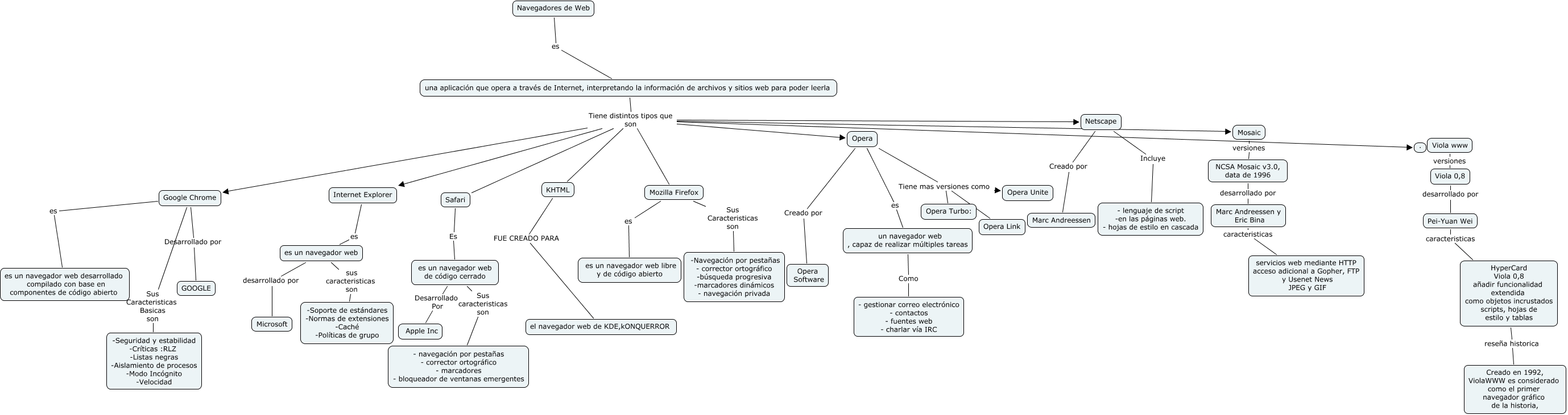
Este Cmap, tiene información relacionada con: SALA_1_PC10_Mapa de navegadores, es un navegador web de código cerrado Sus caracteristicas son - navegación por pestañas - corrector ortográfico - marcadores - bloqueador de ventanas emergentes, una aplicación que opera a través de Internet, interpretando la información de archivos y sitios web para poder leerla Tiene distintos tipos que son Mosaic, una aplicación que opera a través de Internet, interpretando la información de archivos y sitios web para poder leerla Tiene distintos tipos que son Google Chrome, Pei-Yuan Wei caracteristicas HyperCard Viola 0,8 añadir funcionalidad extendida como objetos incrustados scripts, hojas de estilo y tablas, Opera Tiene mas versiones como Opera Link, una aplicación que opera a través de Internet, interpretando la información de archivos y sitios web para poder leerla Tiene distintos tipos que son ., Netscape Incluye - lenguaje de script -en las páginas web. - hojas de estilo en cascada, Opera Creado por Opera Software, Google Chrome es es un navegador web desarrollado compilado con base en componentes de código abierto, Opera Tiene mas versiones como Opera Turbo:, Netscape Creado por Marc Andreessen, Viola www versiones Viola 0,8, Mozilla Firefox Sus Caracteristicas son -Navegación por pestañas - corrector ortográfico -búsqueda progresiva -marcadores dinámicos - navegación privada, una aplicación que opera a través de Internet, interpretando la información de archivos y sitios web para poder leerla Tiene distintos tipos que son Netscape, Marc Andreessen y Eric Bina caracteristicas servicios web mediante HTTP acceso adicional a Gopher, FTP y Usenet News JPEG y GIF, es un navegador web de código cerrado Desarrollado Por Apple Inc, es un navegador web sus caracteristicas son -Soporte de estándares -Normas de extensiones -Caché -Políticas de grupo, HyperCard Viola 0,8 añadir funcionalidad extendida como objetos incrustados scripts, hojas de estilo y tablas reseña historica Creado en 1992, ViolaWWW es considerado como el primer navegador gráfico de la historia,, KHTML FUE CREADO PARA el navegador web de KDE,kONQUERROR, Google Chrome Desarrollado por GOOGLE