WARNING:
JavaScript is turned OFF. None of the links on this concept map will
work until it is reactivated.
If you need help turning JavaScript On, click here.
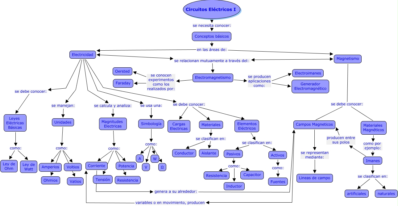
Este Cmap, tiene información relacionada con: mapa conceptual circuitos electricos I, Electricidad se manejan: Unidades, Leyes Eléctricas Básicas como: Ley de Ohm, Magnitudes Electricas como: Potencia, Electromagnetismo se conocen experimentos como los realizados por: Oersted, Materiales se clasifican en: Conductor, Conceptos básicos en las áreas de: Electricidad, Pasivos como: Inductor, Imanes se clasifican en: artificiales, Conceptos básicos en las áreas de: Magnetismo, Imanes producen entre sus polos Campos Magneticos, Electricidad se calcula y analiza: Magnitudes Electricas, Elementos Eléctricos se clasifican en: Pasivos, Activos como: Fuentes, Electromagnetismo se conocen experimentos como los realizados por: Faraday, Magnitudes Electricas como: Tensión, Simbología como: Ω, Electromagnetismo se producen aplicaciones como: Electroimanes, Campos Magneticos variables o en movimiento, producen Corriente, Unidades como: Amperios, Magnetismo se relacionan mutuamente a través del: Electricidad