WARNING:
JavaScript is turned OFF. None of the links on this concept map will
work until it is reactivated.
If you need help turning JavaScript On, click here.
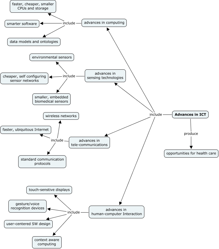
Questa Cmap, creata con IHMC CmapTools, contiene informazioni relative a: Advances in ICT, advances in computing include smarter software, advances in human-computer Interaction include user-centered SW design, advances in computing include faster, cheaper, smaller CPUs and storage, Advances in ICT include advances in tele-communications, advances in computing include data models and ontologies, advances in sensing technologies include environmental sensors, Advances in ICT include advances in human-computer Interaction, advances in sensing technologies include cheaper, self configuring sensor networks, advances in tele-communications include standard communication protocols, advances in tele-communications include wireless networks, Advances in ICT produce opportunities for health care, Advances in ICT include advances in sensing technologies, Advances in ICT include advances in computing, advances in human-computer Interaction include touch-senstive displays, advances in sensing technologies include smaller, embedded biomedical sensors, advances in tele-communications include faster, ubiquitous Internet, advances in human-computer Interaction include gesture/voice recognition devices, advances in human-computer Interaction include context aware computing