WARNING:
JavaScript is turned OFF. None of the links on this concept map will
work until it is reactivated.
If you need help turning JavaScript On, click here.
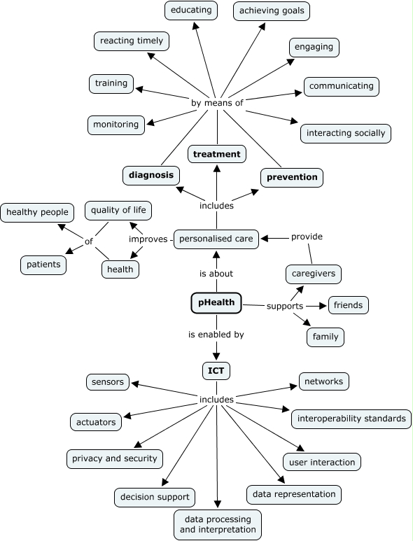
Questa Cmap, creata con IHMC CmapTools, contiene informazioni relative a: Base Model, personalised care includes prevention, pHealth is enabled by ICT, ICT includes privacy and security, diagnosis by means of communicating, diagnosis by means of interacting socially, prevention by means of engaging, health of healthy people, treatment by means of communicating, ICT includes sensors, ICT includes data representation, prevention by means of achieving goals, ICT includes decision support, health of patients, quality of life of healthy people, diagnosis by means of reacting timely, ICT includes user interaction, prevention by means of training, prevention by means of reacting timely, treatment by means of reacting timely, ICT includes actuators