WARNING:
JavaScript is turned OFF. None of the links on this concept map will
work until it is reactivated.
If you need help turning JavaScript On, click here.
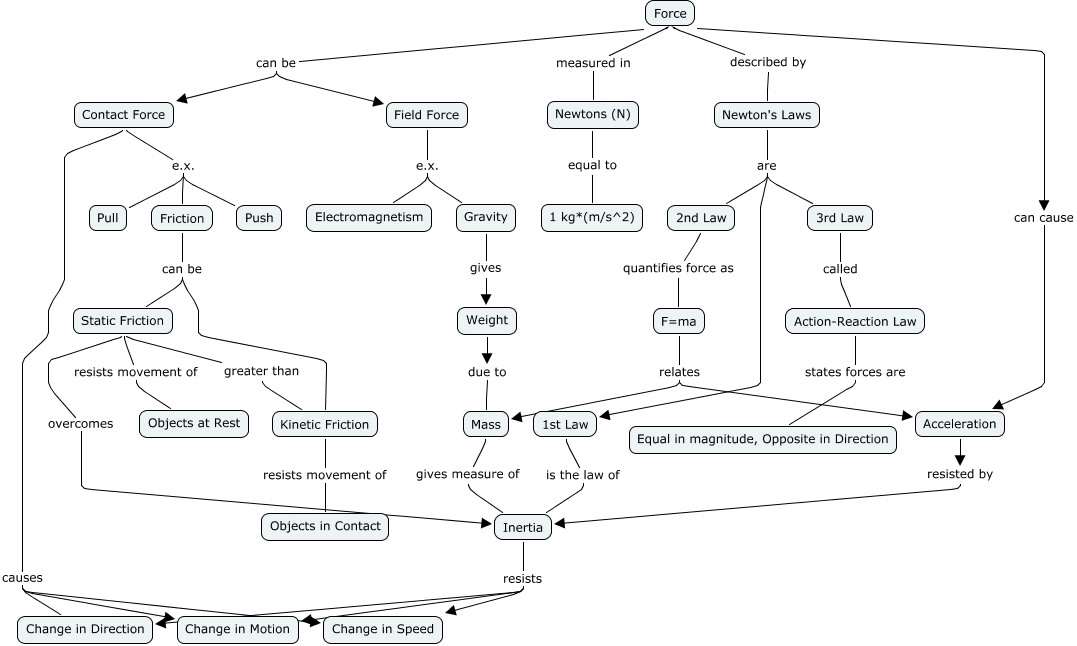
This Concept Map, created with IHMC CmapTools, has information related to: FORCE, Kinetic Friction resists movement of Objects in Contact, Acceleration resisted by Inertia, Contact Force e.x. Push, Contact Force causes Change in Speed, Field Force e.x. Electromagnetism, Force can be Contact Force, Static Friction resists movement of Objects at Rest, Inertia resists Change in Speed, Contact Force e.x. Pull, Field Force e.x. Gravity, Static Friction greater than Kinetic Friction, Static Friction overcomes Inertia, Weight due to Mass, Contact Force causes Change in Motion, 1st Law is the law of Inertia, Force measured in Newtons (N), Force can be Field Force, Newton's Laws are 1st Law, Newtons (N) equal to 1 kg*(m/s^2), F=ma relates Acceleration