WARNING:
JavaScript is turned OFF. None of the links on this concept map will
work until it is reactivated.
If you need help turning JavaScript On, click here.
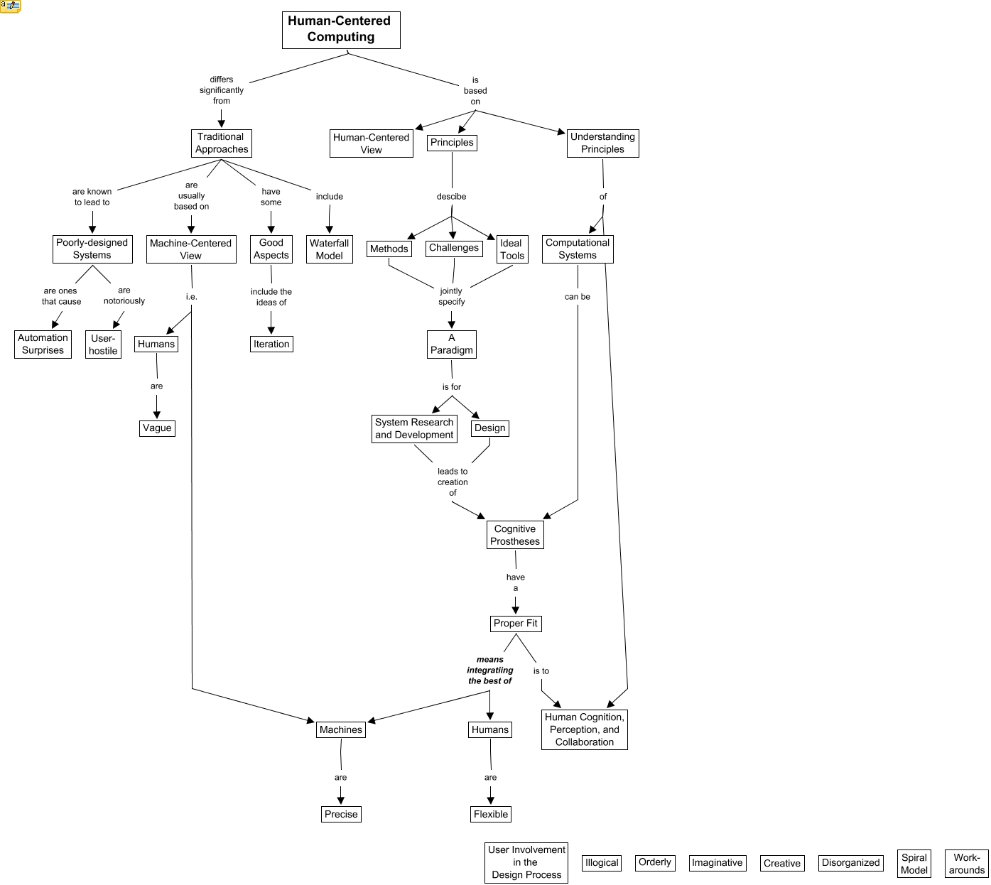
This Concept Map, created with IHMC CmapTools, has information related to: HUMAN CENTERED COMPUTING.cmap, Computational Systems can be Cognitive Prostheses, Machine-Centered View i.e. Machines, Design leads to creation of Cognitive Prostheses, Understanding Principles of Human Cognition, Perception, and Collaboration, Proper Fit is to Human Cognition, Perception, and Collaboration, Principles descibe Ideal Tools, Cognitive Prostheses have a Proper Fit, System Research and Development leads to creation of Cognitive Prostheses, Principles descibe Methods, Machines are Precise, A Paradigm is for System Research and Development, Poorly-designed Systems are notoriously User- hostile, Proper Fit means integratiing the best of Humans, Human-Centered Computing differs significantly from Traditional Approaches, Proper Fit means integratiing the best of Machines, Understanding Principles of Computational Systems, Human-Centered Computing is based on Understanding Principles, Good Aspects include the ideas of Iteration, Human-Centered Computing is based on Principles, Traditional Approaches are known to lead to Poorly-designed Systems