WARNING:
JavaScript is turned OFF. None of the links on this concept map will
work until it is reactivated.
If you need help turning JavaScript On, click here.
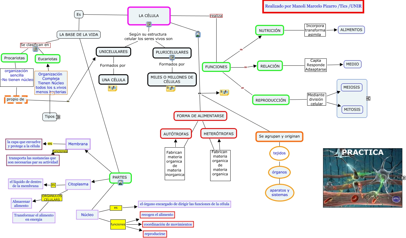
Este Cmap, tiene información relacionada con: mapa conceptual manoli la celula, LA CÉLULA realiza FUNCIONES, Núcleo es el órgano encargado de dirigir las funciones de la célula, Citoplasma es el líquido de dentro de la membrana, LA BASE DE LA VIDA Se clasifican en Eucariotas, LA CÉLULA ???? Es, REPRODUCCIÓN Mediante división celular MEIOSIS, ???? ???? Membrana, Membrana es la capa que envuelve y protege a la célula, Otro mapa conceptual ???? Practica actividades, UNICELULARES Formados por UNA CÉLULA, Membrana funciones transporta las sustancias que son necesarias par su actividad, LA CÉLULA . ., Organización Compleja Tienen Núcleo todos los s.vivos menos bacterias ???? Eucariotas, Procariotas organización sencilla -No tienen núcleo propio de, LA BASE DE LA VIDA ???? PARTES, FUNCIONES . NUTRICIÓN, Núcleo funciones reproducirse, LA CÉLULA Según su estructura celular los seres vivos son PLURICELULARES, PARTES ???? ????, Núcleo funciones coordinación de movimientos