WARNING:
JavaScript is turned OFF. None of the links on this concept map will
work until it is reactivated.
If you need help turning JavaScript On, click here.
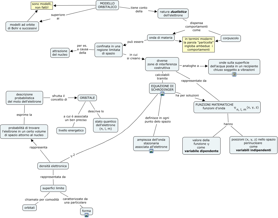
Questa Cmap, creata con IHMC CmapTools, contiene informazioni relative a: orbitale, onda di materia può essere confinata in una regione limitata di spazio, MODELLO ORBITALICO superiore ai modelli ad orbite di Bohr e successivi, EQUAZIONE DI SCHRODINGER definisce in ogni punto delo spazio ampiezza dell'onda stazonaria associata all'elettrone, descrizione probabilistica del moto dell'elettrone esprime la probabilità di trovare l'elettrone in un certo volume di spazio attorno al nucleo, EQUAZIONE DI SCHRODINGER ha per soluzioni <math xmlns="http://www.w3.org/1998/Math/MathML"> <mrow> <mtext> FUNZIONI MATEMATICHE
funzioni d'onda </mtext> <mmultiscripts> <mtext> ψ </mtext> <mtext> n, l, m </mtext> <none/> </mmultiscripts> <mtext> (x, y, z) </mtext> </mrow> </math>, <math xmlns="http://www.w3.org/1998/Math/MathML"> <mrow> <mtext> FUNZIONI MATEMATICHE
funzioni d'onda </mtext> <mmultiscripts> <mtext> ψ </mtext> <mtext> n, l, m </mtext> <none/> </mmultiscripts> <mtext> (x, y, z) </mtext> </mrow> </math> hanno valore della funzione ψ come variabile dipendente, descrizione probabilistica del moto dell'elettrone sfrutta il concetto di ORBITALE, modelli ad orbite di Bohr e successivi sono modelli, non fatti!, confinata in una regione limitata di spazio per es. a causa della attrazione del nucleo, densità elettronica rappresenta probabilità di trovare l'elettrone in un certo volume di spazio attorno al nucleo, densità elettronica rappresentata da superfici limite, superfici limite chiamate per comodità orbitali, MODELLO ORBITALICO tiene conto della natura dualistica dell'elettrone, natura dualistica dell'elettrone dispensa comportamenti come corpuscolo, diverse zone di interferenza costruttiva rappresentate da <math xmlns="http://www.w3.org/1998/Math/MathML"> <mrow> <mtext> FUNZIONI MATEMATICHE
funzioni d'onda </mtext> <mmultiscripts> <mtext> ψ </mtext> <mtext> n, l, m </mtext> <none/> </mmultiscripts> <mtext> (x, y, z) </mtext> </mrow> </math>, diverse zone di interferenza costruttiva analoghe a onde sulla superficie dell'acqua posta in un recipiente chiuso soggetto a vibrazioni, superfici limite caratterizzate da una particolare forma, <math xmlns="http://www.w3.org/1998/Math/MathML"> <mrow> <mtext> FUNZIONI MATEMATICHE
funzioni d'onda </mtext> <mmultiscripts> <mtext> ψ </mtext> <mtext> n, l, m </mtext> <none/> </mmultiscripts> <mtext> (x, y, z) </mtext> </mrow> </math> hanno posizioni (x, y, z) nello spazio perinucleare come variabili indipendenti, natura dualistica dell'elettrone dispensa comportamenti come onda di materia, MODELLO ORBITALICO sono modelli, non fatti!