WARNING:
JavaScript is turned OFF. None of the links on this concept map will
work until it is reactivated.
If you need help turning JavaScript On, click here.
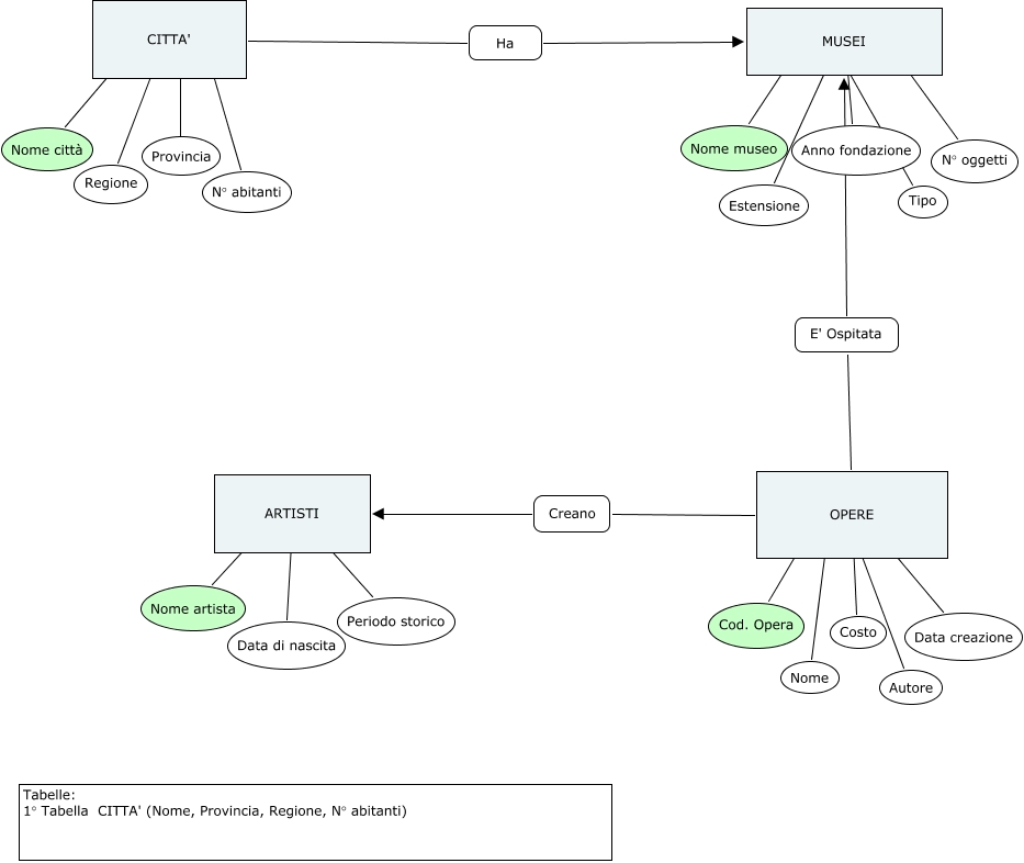
Questa Cmap, creata con IHMC CmapTools, contiene informazioni relative a: MUSEI FIORETTI, CITTA' ???? Provincia, OPERE ???? Autore, ARTISTI ???? Data di nascita, MUSEI ???? Nome museo, OPERE ???? Cod. Opera, CITTA' ???? Nome città, OPERE E' Ospitata MUSEI, MUSEI ???? Anno fondazione, ARTISTI ???? Periodo storico, MUSEI ???? Tipo, ARTISTI ???? Nome artista, OPERE ???? Data creazione, MUSEI ???? N° oggetti, OPERE Creano ARTISTI, CITTA' ???? Regione, OPERE ???? Costo, CITTA' Ha MUSEI, MUSEI ???? Estensione, OPERE ???? Nome, CITTA' ???? N° abitanti