WARNING:
JavaScript is turned OFF. None of the links on this concept map will
work until it is reactivated.
If you need help turning JavaScript On, click here.
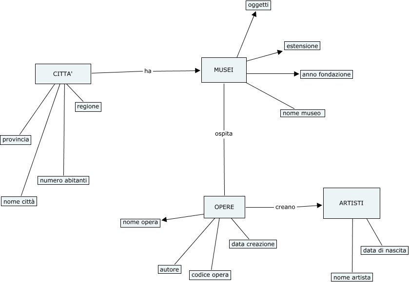
Questa Cmap, creata con IHMC CmapTools, contiene informazioni relative a: musei regonesi, ARTISTI ???? nome artista, CITTA' ???? regione, OPERE ???? data creazione, OPERE ???? codice opera, CITTA' ha MUSEI, MUSEI ???? oggetti, CITTA' ???? nome città, OPERE ???? autore, OPERE ???? nome opera, MUSEI ???? nome museo, CITTA' ???? numero abitanti, MUSEI ospita OPERE, ARTISTI ???? data di nascita, MUSEI ???? anno fondazione, CITTA' ???? provincia, MUSEI ???? estensione, OPERE creano ARTISTI