WARNING:
JavaScript is turned OFF. None of the links on this concept map will
work until it is reactivated.
If you need help turning JavaScript On, click here.
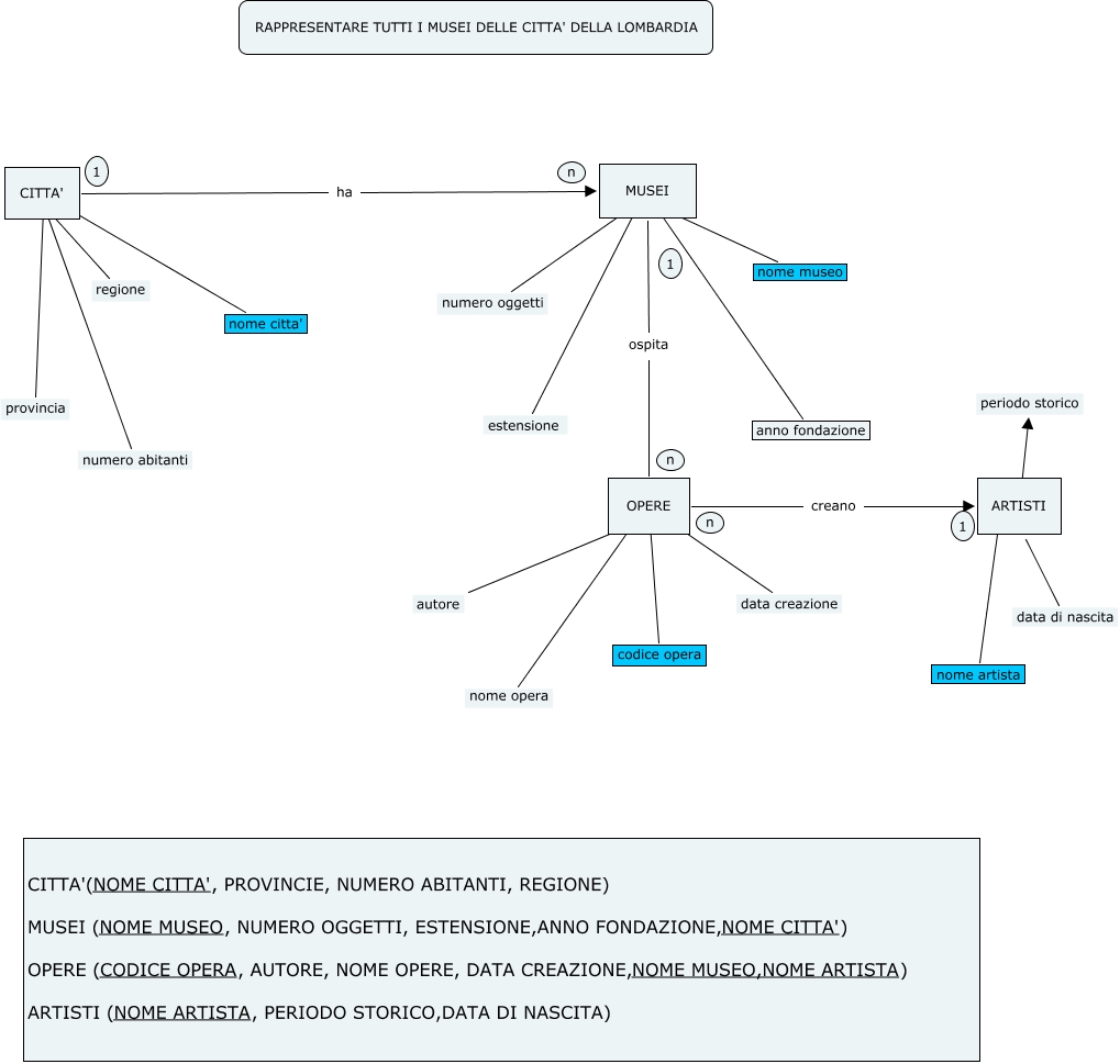
Questa Cmap, creata con IHMC CmapTools, contiene informazioni relative a: musei e citta martina ongaro, MUSEI ospita OPERE, CITTA' ???? regione, CITTA' ???? nome citta', ARTISTI ???? periodo storico, MUSEI ???? anno fondazione, ARTISTI ???? nome artista, OPERE creano ARTISTI, MUSEI ???? estensione, OPERE ???? codice opera, MUSEI ???? numero oggetti, OPERE ???? nome opera, OPERE ???? data creazione, CITTA' ???? provincia, CITTA' ???? numero abitanti, CITTA' ha MUSEI, ARTISTI ???? data di nascita, MUSEI ???? nome museo, OPERE ???? autore