WARNING:
JavaScript is turned OFF. None of the links on this concept map will
work until it is reactivated.
If you need help turning JavaScript On, click here.
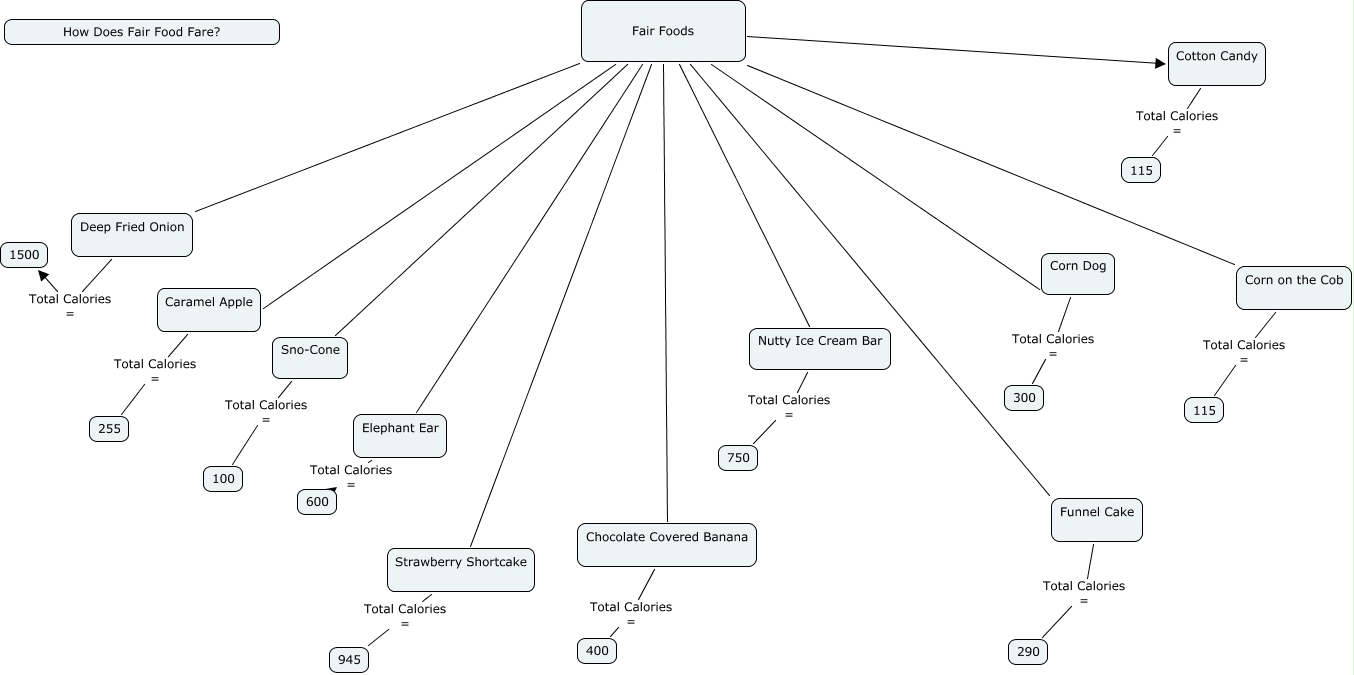
This Concept Map, created with IHMC CmapTools, has information related to: fair food fair map.cmap, Caramel Apple Total Calories = 255, Fair Foods Sno-Cone, Fair Foods Cotton Candy, Fair Foods Nutty Ice Cream Bar, Corn Dog Total Calories = 300, Fair Foods Corn on the Cob, Sno-Cone Total Calories = 100, Funnel Cake Total Calories = 290, Corn on the Cob Total Calories = 115, Fair Foods Funnel Cake, Fair Foods Strawberry Shortcake, Deep Fried Onion Total Calories = 1500, Cotton Candy Total Calories = 115, Fair Foods Chocolate Covered Banana, Strawberry Shortcake Total Calories = 945, Fair Foods Corn Dog, Fair Foods Caramel Apple, Fair Foods Elephant Ear, Chocolate Covered Banana Total Calories = 400, Fair Foods Deep Fried Onion