WARNING:
JavaScript is turned OFF. None of the links on this concept map will
work until it is reactivated.
If you need help turning JavaScript On, click here.
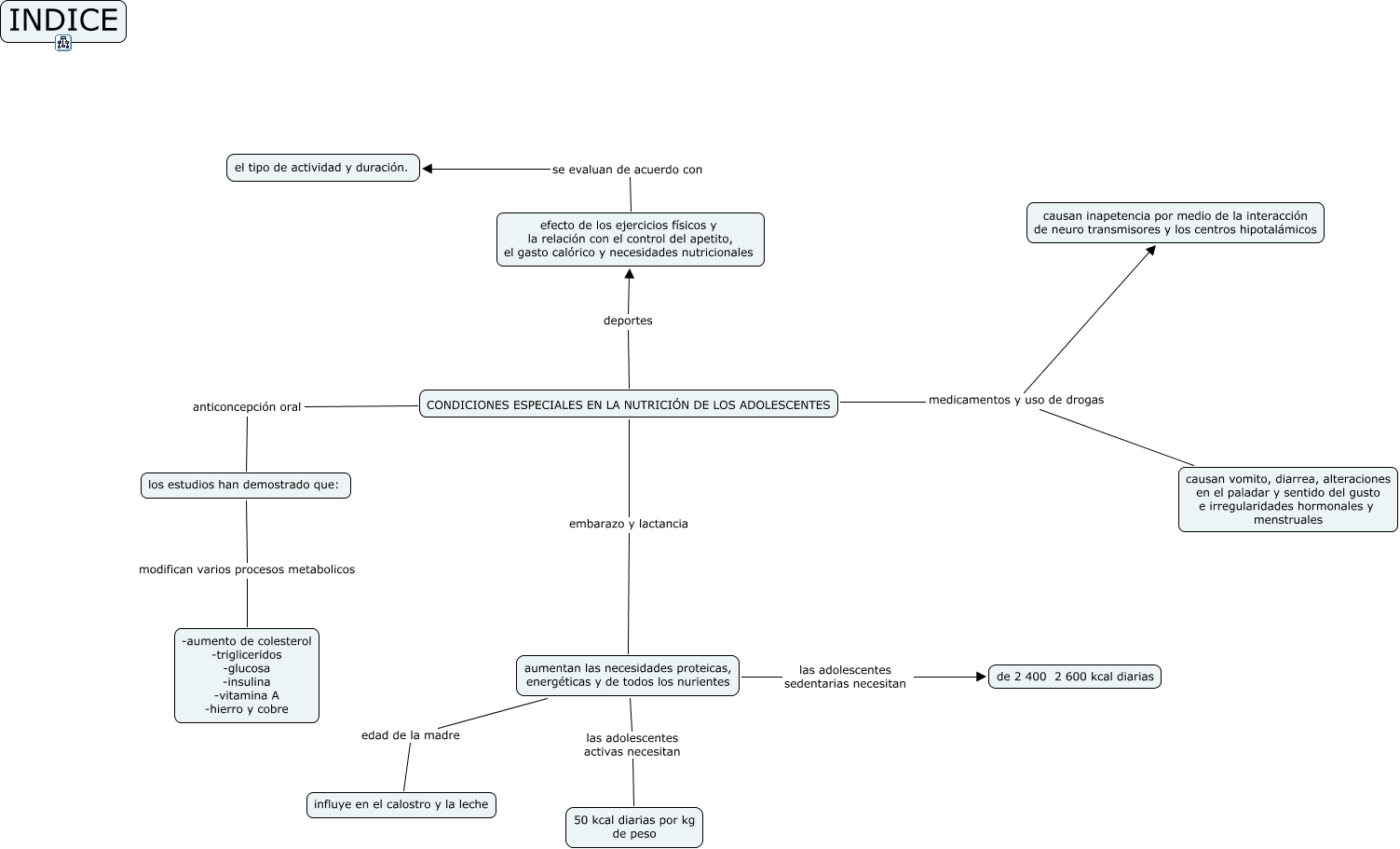
Este Cmap, tiene información relacionada con: EMBARAZO Y LACTANCIA, CONDICIONES ESPECIALES EN LA NUTRICIÓN DE LOS ADOLESCENTES anticoncepción oral los estudios han demostrado que:, aumentan las necesidades proteicas, energéticas y de todos los nurientes las adolescentes activas necesitan 50 kcal diarias por kg de peso, los estudios han demostrado que: modifican varios procesos metabolicos -aumento de colesterol -trigliceridos -glucosa -insulina -vitamina A -hierro y cobre, aumentan las necesidades proteicas, energéticas y de todos los nurientes edad de la madre influye en el calostro y la leche, CONDICIONES ESPECIALES EN LA NUTRICIÓN DE LOS ADOLESCENTES medicamentos y uso de drogas causan inapetencia por medio de la interacción de neuro transmisores y los centros hipotalámicos, aumentan las necesidades proteicas, energéticas y de todos los nurientes las adolescentes sedentarias necesitan de 2 400 2 600 kcal diarias, efecto de los ejercicios físicos y la relación con el control del apetito, el gasto calórico y necesidades nutricionales se evaluan de acuerdo con el tipo de actividad y duración., CONDICIONES ESPECIALES EN LA NUTRICIÓN DE LOS ADOLESCENTES embarazo y lactancia aumentan las necesidades proteicas, energéticas y de todos los nurientes, CONDICIONES ESPECIALES EN LA NUTRICIÓN DE LOS ADOLESCENTES deportes efecto de los ejercicios físicos y la relación con el control del apetito, el gasto calórico y necesidades nutricionales, CONDICIONES ESPECIALES EN LA NUTRICIÓN DE LOS ADOLESCENTES medicamentos y uso de drogas causan vomito, diarrea, alteraciones en el paladar y sentido del gusto e irregularidades hormonales y menstruales