WARNING:
JavaScript is turned OFF. None of the links on this concept map will
work until it is reactivated.
If you need help turning JavaScript On, click here.
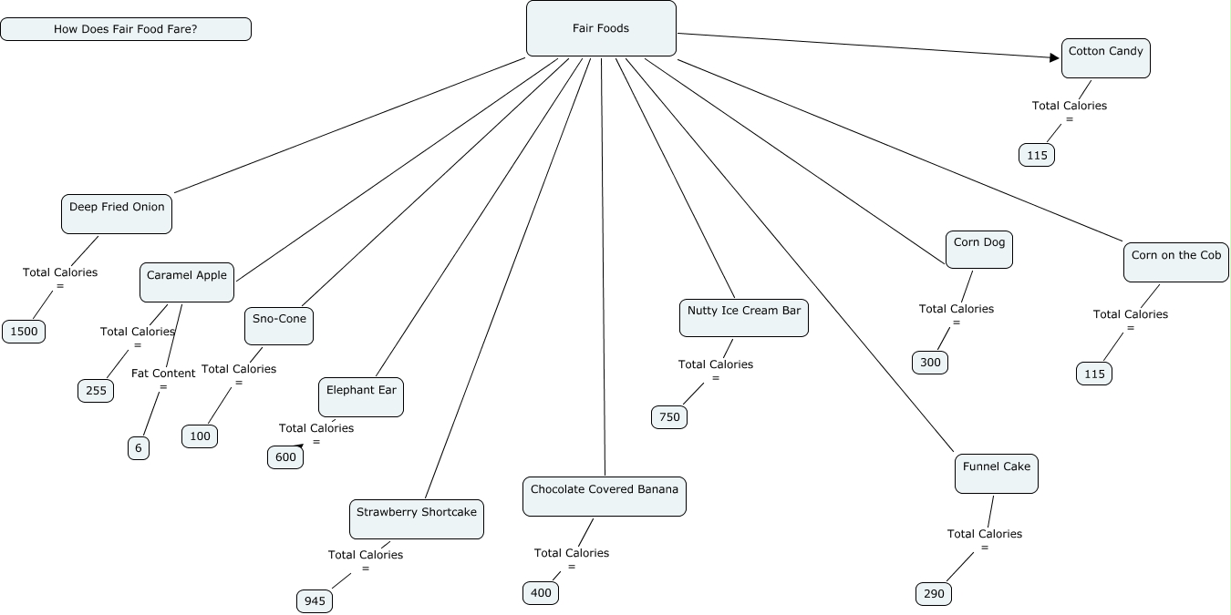
This Concept Map, created with IHMC CmapTools, has information related to: fair food fair map.cmap, Caramel Apple Total Calories = 255, Fair Foods Cotton Candy, Fair Foods Sno-Cone, Fair Foods Nutty Ice Cream Bar, Corn Dog Total Calories = 300, Fair Foods Corn on the Cob, Corn on the Cob Total Calories = 115, Funnel Cake Total Calories = 290, Sno-Cone Total Calories = 100, Fair Foods Funnel Cake, Fair Foods Strawberry Shortcake, Fair Foods Chocolate Covered Banana, Cotton Candy Total Calories = 115, Deep Fried Onion Total Calories = 1500, Strawberry Shortcake Total Calories = 945, Fair Foods Corn Dog, Caramel Apple Fat Content = 6, Fair Foods Caramel Apple, Fair Foods Deep Fried Onion, Chocolate Covered Banana Total Calories = 400